ICX资讯网

奔跑的跳跳的文章

实测 GLM-5+Claude Code:重构开源项目

实测 GLM-5+Claude Code:重构开源项目

科技 2026-02-15 00:33

在AI时代,坚信「人类经验」的不可替代性

在AI时代,坚信「人类经验」的不可替代性

科技 2026-02-11 09:51

用 iFlow CLI 挂载 Agent Skills

用 iFlow CLI 挂载 Agent Skills

科技 2026-02-11 09:51

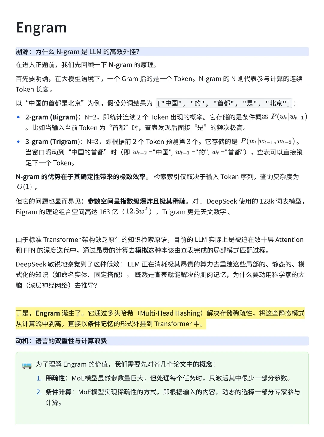
DeepSeek如何让N-gram在大模型时代重获新生

DeepSeek如何让N-gram在大模型时代重获新生

科技 2026-02-11 09:51

GPT-5.2和Gemini 3 Pro随意切?有点东西

GPT-5.2和Gemini 3 Pro随意切?有点东西

科技 2026-02-11 09:51

多模态RAG的终极形态?

多模态RAG的终极形态?

科技 2026-02-11 09:51

重构残差连接:DeepSeek mHC 的数学原理

重构残差连接:DeepSeek mHC 的数学原理

科技 2026-02-11 09:51

GLM-Image全解析:教程、实测与技术架构

GLM-Image全解析:教程、实测与技术架构

科技 2026-02-11 09:51

像写PyTorch原生代码一样,微调72B大模型

像写PyTorch原生代码一样,微调72B大模型

科技 2026-02-11 09:51

Dense 模型和 MoE 模型的对比

Dense 模型和 MoE 模型的对比

科技 2026-02-11 09:51

iFlow CLI 实测:10分钟撸出大模型八股闪卡

iFlow CLI 实测:10分钟撸出大模型八股闪卡

科技 2026-02-11 09:51

Tim、毕导集体入驻,许愿来波好玩的视频模板

Tim、毕导集体入驻,许愿来波好玩的视频模板

科技 2026-02-11 09:51

快进到GLM-5?智谱AMA把下半场的牌全开了

快进到GLM-5?智谱AMA把下半场的牌全开了

科技 2026-02-11 09:51

现在看 AI 榜单,已经不能只看榜单了

现在看 AI 榜单,已经不能只看榜单了

科技 2026-02-11 09:51

算法er狂喜:入职后发现开到了稀有款

算法er狂喜:入职后发现开到了稀有款

职场 2026-02-11 09:51

新手教程|如何使用 WandB 监控大模型的训练

新手教程|如何使用 WandB 监控大模型的训练

科技 2026-02-11 09:51

Qwen3-VL 相比 Qwen2.5-VL 改进了哪些?

Qwen3-VL 相比 Qwen2.5-VL 改进了哪些?

科技 2026-02-11 09:51

大模型面试中,跟面试官的观点不一致怎么办

大模型面试中,跟面试官的观点不一致怎么办

职场 2026-02-16 02:01

多模态大模型的位置编码:MRoPE

多模态大模型的位置编码:MRoPE

科技 2026-02-15 00:14

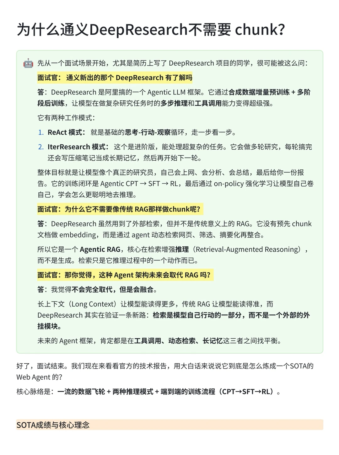
RAG正在被Agent改写

RAG正在被Agent改写

科技 2026-02-14 00:39
第一页 下一页
奔跑的跳跳

奔跑的跳跳

感谢大家的关注

热门分类

推荐 热榜 军事 NBA 体育 社会 明星八卦 娱乐 财经 科技 汽车 历史 国际 游戏 动漫 公益 搞笑 商业 互联网 数码 国际足球 房产 家居 时尚 科学探索 职场 育儿 股票 教育 影视 情感 热点 中国军情 武器 中国南海 中国足球 亚洲杯 科比 综合体育 CBA 投资 大咖秀 外汇 创业 风口 SUV 豪车 概念车 优惠 新能源 美国 欧洲 朝日韩 俄罗斯 孕期 街拍 婚姻 正能量

© CopyRight 2010-2026 ICX资讯网(www.icxsoft.com)

粤ICP备2023027345号 邮箱:181046773#qq.com

声明:部分文章摘自互联网,如有侵权,麻烦告知删除。