能预料到一上这个单元就会有学生拿一堆乱七八糟的石头问这是什么
🤯却没预料到借他们【工具➕手机】他们竟能【自己研究出来这是什么】!
今天在一个班上《岩石的组成》
上完就有学生拿着一块石头上来问是什么了
还没等我开口说“不知道”
马上有另一个女生拿过去,又拿起刚刚上课实验回收上来的瓷板
👧🏻“让我测测条痕!”(刮刮刮
-“颜色好乱呀,每个位置刮颜色都不同”
✅说明【由多种矿物组成】
[集美R]:“这块瓷板刚刚被很多矿物划过,要不去我办公室换一块新的试试?”
📍去到办公室,他们确定【重点想研究】的是石头中【蓝色】的部分
👧🏻:让我看看这到底是啥!(hhhh)
为了看得更清楚,他们还把刮后的粉末敲在桌面上确定是蓝颜色的
✅确定,【条痕是蓝色的】
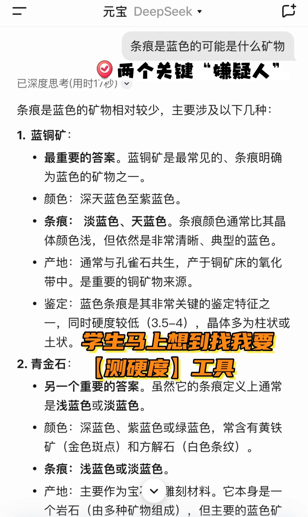
👦🏻:老师,你查查,条痕是蓝色的可能是什么
🔵deepseek提出了两种最有嫌疑的“蓝铜矿”和“青金石”
学生看了以后发现两者【区别是硬度】,马上想到【测硬度】
[集美R]我又给他们找来刚刚上课用的铜钥匙和铁钉
✅确定,【硬度为“较硬”】
🔵我把新线索告诉deepseek,确实排除了蓝铜矿,但是deepseek又提出了别的可能——假蓝宝石
👧🏻:这是不透明的!老师你跟它说这不透明。
🔵补充线索:不透明,deepseek说可以【高度确定】是青金石
本来以为学生会兴奋欢呼“确定了!”
🤯没想到居然没有
他们还在往下翻,翻到【下一步验证建议】那里停留
然后继续讨论……
🫨然后他们就被体育老师派来的其它学生上来催去上课了
(内心跟体育老师说一万次sorry,这种事不是第一次但也很难保证不是最后一次🥲
[星R][星R]有个感触
以前学生问我乱七八糟的问题,我知道就解答,不知道就说“老师不是这方面的专家”
现在逐渐改成我反问他们:“你觉得呢?”/“如果像你说的这样……,可能最先会发生什么?”
今天的插曲让我发现,对于一些乱七八糟的问题,我还可以说“要不来办公室研究?”






