谁懂啊家人们!
学那么久化学了,一直知道【“烤蓝”工艺可以用来防锈】
但是从来没老师告诉我到底什么是烤蓝
今天的科学课上!
我仿佛亲身经历了【烤蓝工艺的发现过程】!
[星R][星R]上《发现变化中的新物质》第二课时
(第一课时烧糖,发现糖焦糖化的同时勺底变黑,学生关于炭黑到底是不是【蜡烛燃烧产生的变化】产生了分歧
(具体内容下午更
第二课时让他们就【炭黑的形成与(燃烧物/被加热物)有关】选择相应的材料就行实验
[爆炸R][爆炸R]然后!出现了我【预料之外】的惊喜发现!!
组合是【酒精灯➕铁勺】的小组,发现【铁勺变蓝】了!
🧐这个现象属实是出现在我的知识盲区了
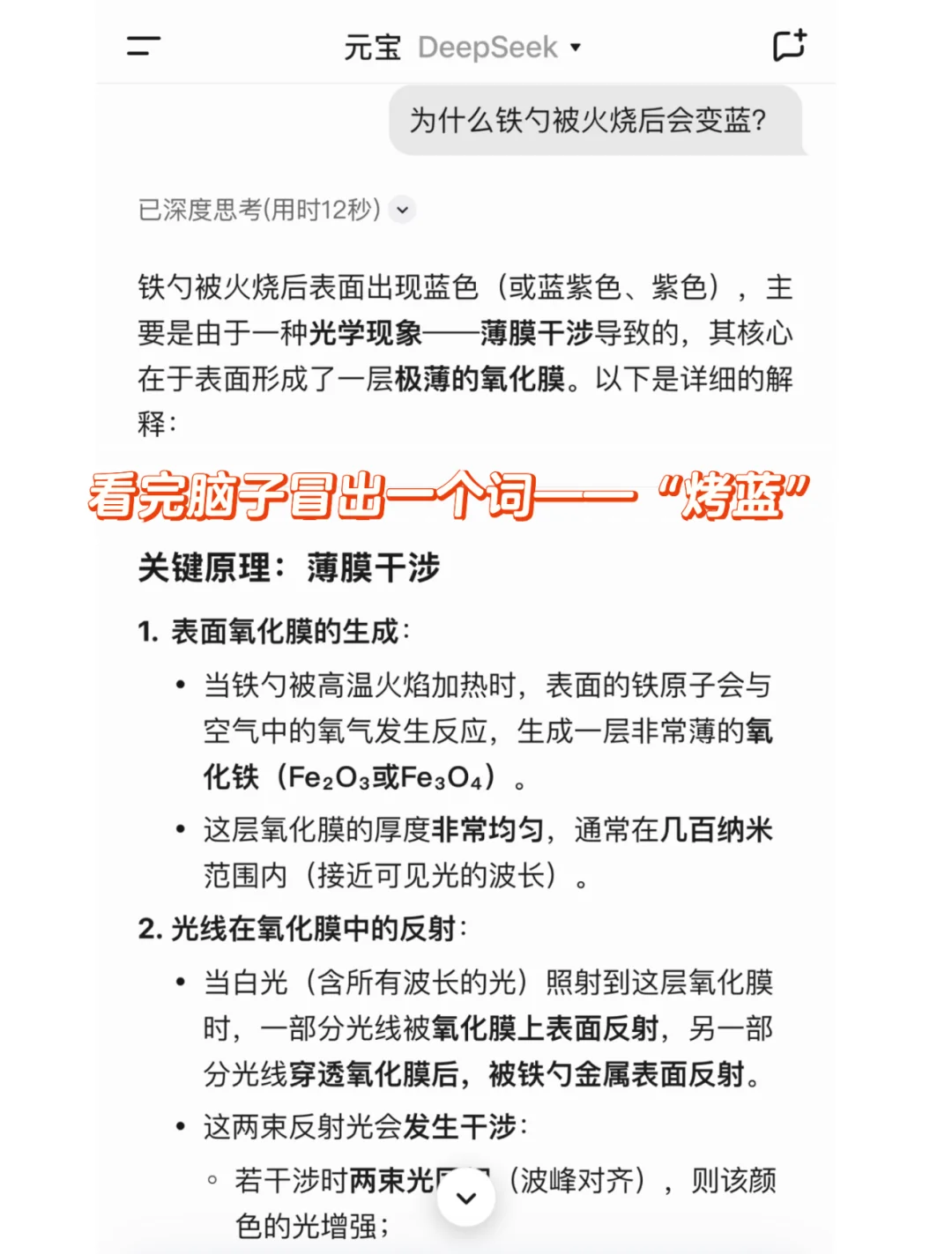
回来一听deepseek的解释,脑子里就冒出了曾经不懂的这个词“烤蓝”,继续追问deepseek,让我兴奋的发现越来越多!
✅“烤蓝”是人类对氧化膜的“完美驯服”,铁勺变蓝是烤蓝的天然“教科书”
✅【炭黑的形成会干扰“烤蓝”工艺】,所以那几个组挑选的酒精灯确实是很好的烤蓝工具!!
[集美R][集美R]下节课研讨完打算把我和Ai的这段对话打印给学生作为拓展!(具体内容下周更!)






