👦🏻:怎么感觉我们在考古
[集美R]:确实是在考古
🦏六年级科学-《古代生物的多样性》
这一课真有意思!!【基因多样性】真有意思!
[一R]化石资料考古霸王龙(上一篇笔记)
猜到恐龙可能是现代鸟类的“祖宗”
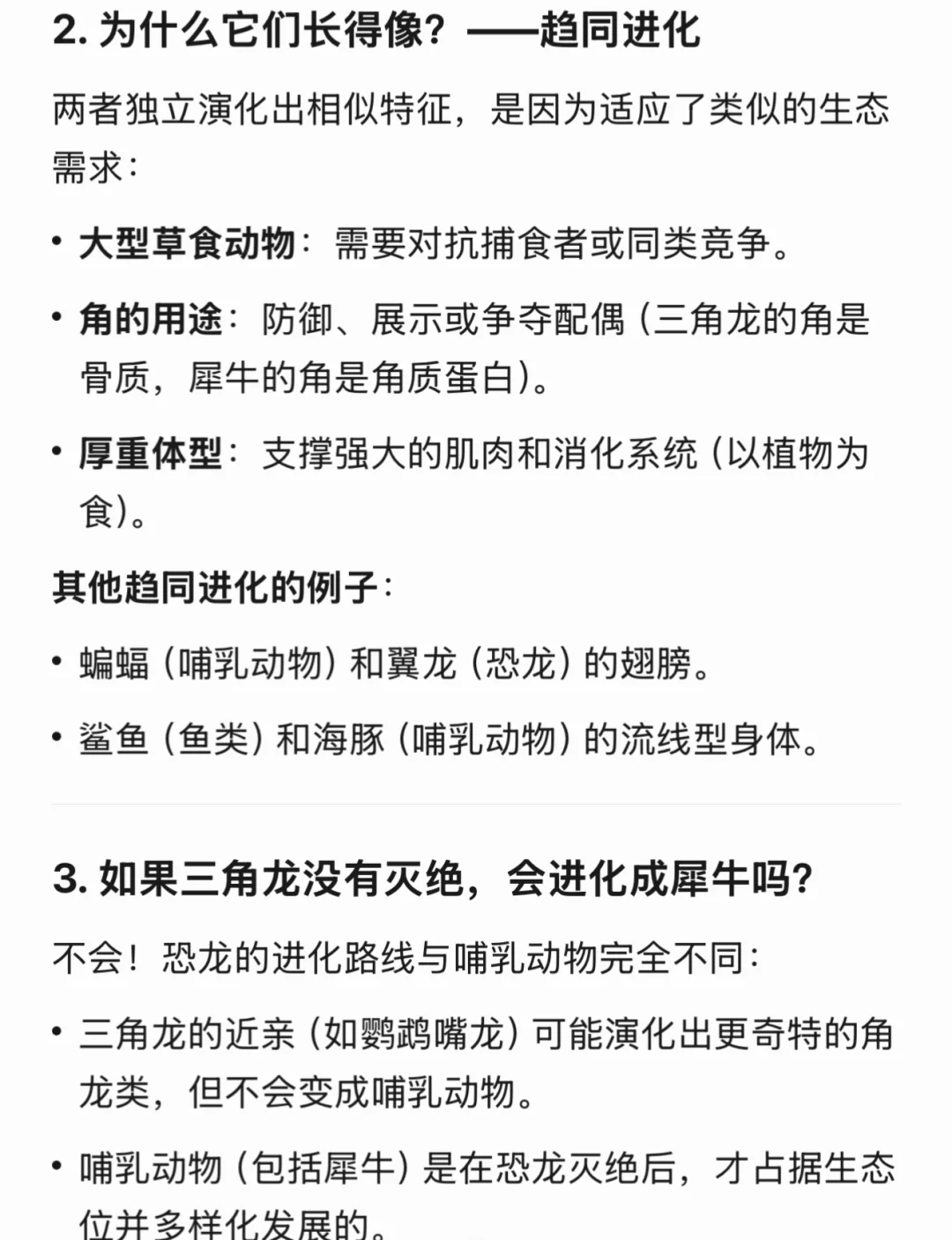
拓:三角龙和犀牛虽然像,但它们属于生命演化中的“平行宇宙”,其中哺乳动物版本的犀牛留到了现在
[二R]🐘猛犸象和现代象
👦🏻:在极寒地区的猛犸象到了温暖的地区,就成了现代象
[集美R]:你的意思是,【一只】猛犸象,有【一天】到了温暖的地区,就成了现代象
👧🏻:不对!不是【一只】,是【一群】!
[集美R]:那就是【一群】猛犸象,有【一天】到了……
👦🏻:不是一天!是很长的时间!
[集美R]:那就是有【一群】猛犸象,经过了很长的时间,慢慢迁移到了温暖的地区。这个过程中,发生能适应环境的【有利变异】的大象更多地存活下来,把【有利变异】【遗传下去】,于是【进化】成了这样!
[三R]猴子🐒和人
出现🐒骨骼的时候,学生第一反应是“人”哈哈哈哈哈
然后才改口,发现尾巴、四肢比例等“破绽”
[集美R]:既然人和猴子基因相似程度>95%,为什么医学研究不用猴子来替你试药,而用小白鼠呢?
(学生回答围绕数量和成本[赞R]
[集美R]:那干脆用蟑螂好啦,数量更多!成本更低!
👧🏻:蟑螂和人【太不像】了!
[集美R]:那你和老鼠难道就很像吗?
[集美R]:还真很像,你们的基因有近90%的相似度。
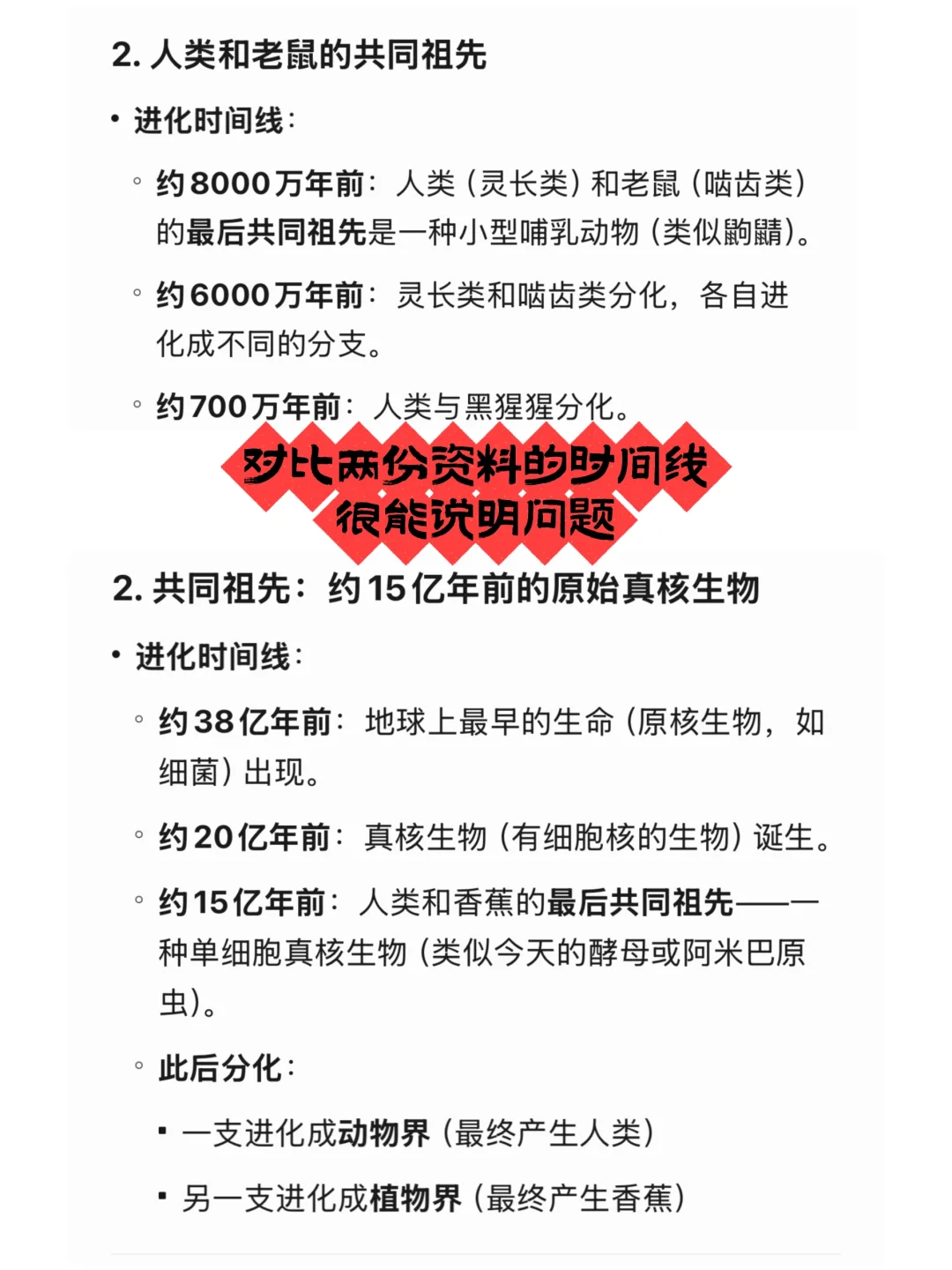
[四R]阅读资料
是Deepseek关于【人和老鼠】以及【人和香蕉】亲缘关系的解答截图
学生边看边“woc”
[集美R]:跟你们说个你们不想接受的消息,你们和大肠杆菌的基因也有30%相似度
[五R]得出【生物同源论】
[集美R]:看完资料,你们有没有产生什么大胆的猜想?
👦🏻:会不会【所有生物都有同一个祖先】?
[集美R]:你们刚刚的资料中,【有没有什么证据,可以支撑这个观点】?
[六R]Call back【生物分类】
再看林奈的生物分类,这可能既是生物分类,又暗示了世界生物的【亲缘关系】!











