ICX资讯网
新新谈职场的文章
领导力发展6阶段 ——拉姆查兰领导梯队模型 第一阶段 从管理自我到管理他人
职场
2026-01-23 12:28
战略管理 | 什么是战略? 战略到底是什么?战略有什么用?战略管理的流程是什
职场
2026-01-22 17:28
【年度目标的制定与分解】 1、 企业战略规划是将目标明晰、合理、规划、分解、实施
职场
2026-01-20 11:28
走上管理岗位要懂得五维管理#管理者责任探讨# #管理方式讨论#
职场
2024-08-17 16:42
管理者必知的12个企业战略管理(宏观与微观环境)分析模型 #企业管理##管理##
2023-11-28 18:32
大型制造企业IT蓝图规划及实施路线(PPT141页) 本文下载方法: 篇幅有限
2023-11-04 18:08
杨三角/组织能力模型
2023-10-17 21:27
一图看懂华为的干部管理体系
职场
2023-10-17 21:27
【华为公司超详细的流程管理图解】 任正非先生一直强调客户、流程与绩效是企业管理
2023-10-17 21:28
【人才战略之人才画像】 企业在人才上遇到哪些障碍? ——招人难+留人难 招
职场
2023-10-17 21:28
战略四重奏的具体步骤: 一、战略思考(Strategic Thinking)指企
2023-10-17 21:27
【战略解码的关键过程及主要输出内容】 公司层面: 确定公司使命、愿景、目标 (
2023-10-17 21:27
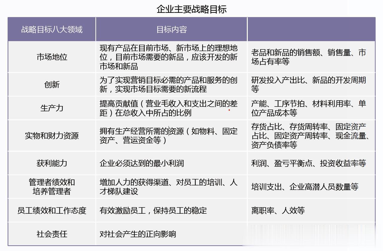
企业不能仅有一个目标:企业战略目标的八大领域 现代管理学之父彼得·德鲁克先生提
2023-10-17 21:27
华为数字化转型从战略到执行操作手册(交付版P98页) 华为数字化转型成功最重要
科技
2023-10-17 21:27
如何带出狼性团队? 定三高+抓三快+要三好
2023-10-17 21:28
真正厉害的员工,都懂得向上管理💡
职场
2023-10-17 21:27
管理=管人+管事 用制度管人,用流程管事
2023-10-17 21:28
团队执行力差,多半是管理出了问题💡
2023-10-17 21:28
麦肯锡工作法:七步高效解决问题
2023-10-17 21:28
公司最大的内耗是“管理错位”💡
2023-10-17 21:27
第一页
下一页
新新谈职场
感谢大家的关注
热门分类
推荐
热榜
军事
NBA
体育
社会
明星八卦
娱乐
财经
科技
汽车
历史
国际
游戏
动漫
公益
搞笑
商业
互联网
数码
国际足球
房产
家居
时尚
科学探索
职场
育儿
股票
教育
影视
情感
热点
中国军情
武器
中国南海
中国足球
亚洲杯
科比
综合体育
CBA
投资
大咖秀
外汇
创业
风口
SUV
豪车
概念车
优惠
新能源
美国
欧洲
朝日韩
俄罗斯
孕期
街拍
婚姻
正能量