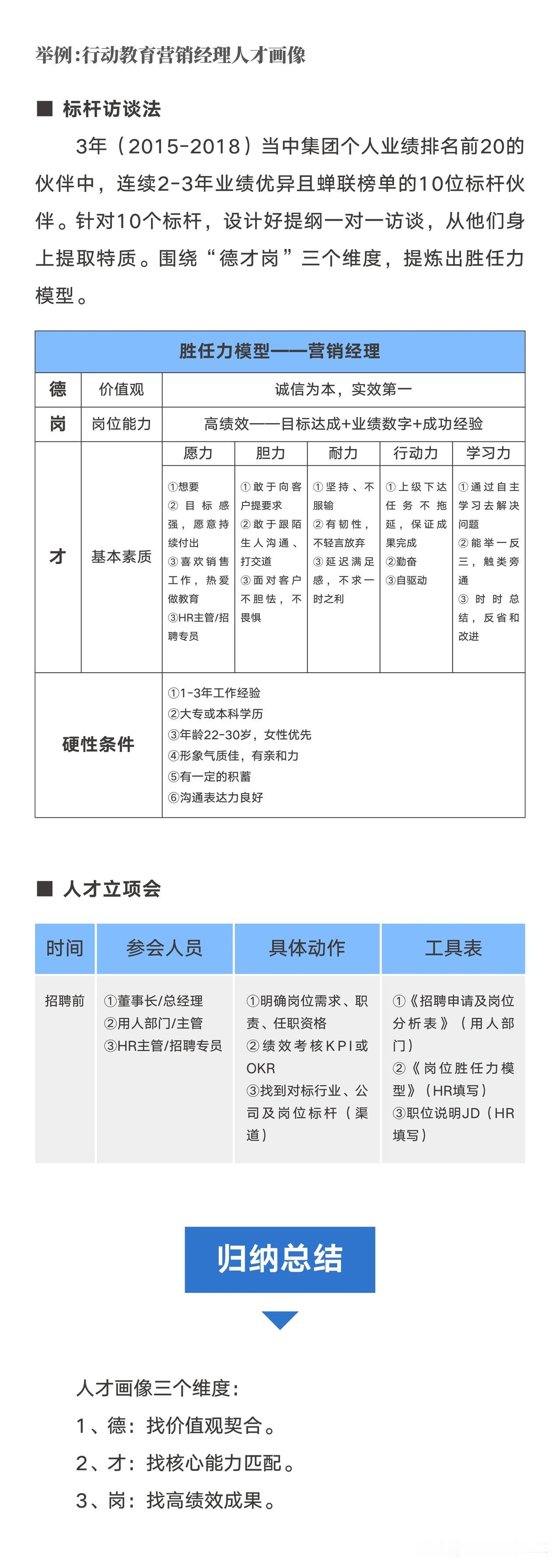
【人才战略之人才画像】 企业在人才上遇到哪些障碍? ——招人难+留人难 招人难、留人难的原因? 1、招人难 招不对-标准不清晰 招不到-不知到哪找 招不好-找来把握不准 2、留人难 ①人岗不匹配:岗位或职场离预期太远;员工与岗位不匹配。 ②对员工的指导和反馈严重缺失:感觉未得到重视和认可;发展通道与晋升规划少。 ③心态及状态发生变化:工作与生活失衡压力大;对领导失去信任和信心。 什么是人才画像? 人才画像就是我们在招聘前要建立一个标准,这个标准就是胜任力模型。 ①德:价值观。选人的时候,不能光考虑是否胜任这个岗位,还需要思考与组织文化的匹配,看看是否是同一路人。 ②才:核心能力。要用人所长,看他们的一技之长在哪,优势、特长、亮点、核心竞争力。 ③岗:高绩效。在这个岗位上取得的成果,这个成果是有效益、收益的结果。 为什么要建人才画像? 建立人才画像的目的,就是寻找A级人才,要“德才兼备”的人。建立人才画像“德”是第一位,然后才是“才 ”,再是“岗”。 A类—有德有才:重用。 B类—有德无才:培养着用,不能胜任不用。 C类—无德有才:坚决不用。 D类—无德无才:直接淘汰。 如何建立人才画像? 建立人才画像,两个方法,关键事件法和逻辑推导法,建议结合在一起使用。




