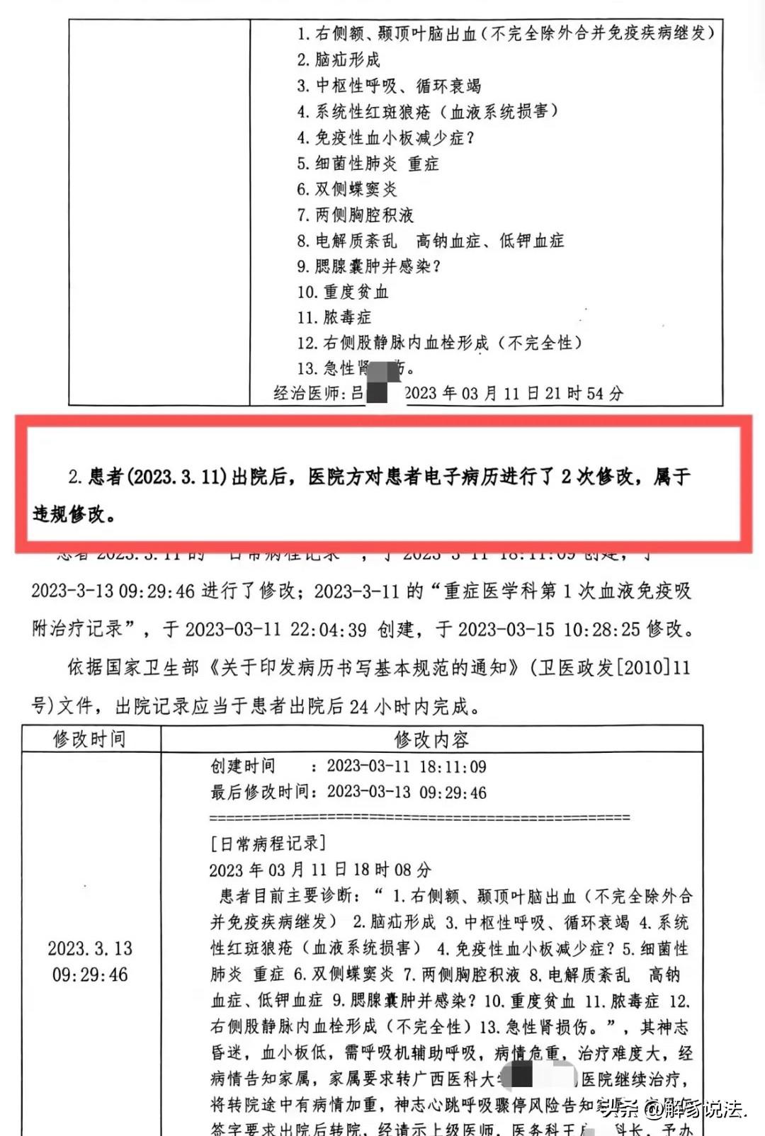
广西南宁,30多岁女子发烧后,血小板减少,去医院就诊,经过一个星期的治疗,病情并未发生好转,反而急转直下,家属急了,出了院。随后,女子又先后转了两家医院,结果,4天后,最终,抢救无效死亡,死亡原因系脑疝。家属悲痛欲绝,发现首诊的医院竟3次修改病例,一怒之下告医院告上法院,要求赔偿死亡赔偿金、丧葬费等共132.76万元。医院大喊冤枉,改病历是根据病情做补充修正,患者死亡是因自身病重:和医院没关系。法院这样判了。 2023年3月4日,李女士发烧一个星期,一开始以为就是普通感冒,后来一直高烧不退,才觉得不对劲,在家人陪同下去了广西民族医院。 医生检查后发现她血小板减少,但一直没查出发烧的具体原因,建议住院观察,一边治一边查病因。 可住院这几天,李女士的病情不但没好转,反而越来越重。家属心里着急,怕再耽误下去更危险,就决定转院。 3月11号出院时,医院已经诊断出她有右侧额颞顶叶脑出血、脑疝形成、中枢性呼吸循环衰竭,明确告诉家属情况非常危险,但家属还是坚持转院。 当天,李女士转到第二家医院。住了4天,病情一路恶化,人已经深度昏迷,没有自主呼吸,只能靠呼吸机撑着。 医生同样跟家属说,这个时候出院风险极大,可家属还是签字办了出院。3月15号,李女士又转到第三家医院,当天晚上就抢救无效去世,死因是脑疝。 一条人命就这么没了,家属实在接受不了,认为一开始的广西民族医院诊疗有问题,就把这家医院告上法院,另外两家医院也作为第三人一起被起诉,要求赔偿死亡赔偿金、丧葬费等一共132.76万元。 打官司的时候,家属核对病历时发现了大问题:病历明显被人改过。他们马上向法院申请,对这份电子病历做司法鉴定。 2024年9月底,鉴定结果出来了:民族医院把李女士的入院记录改了3次,违反了入院记录必须在入院后24小时内完成的规定;患者出院以后,医院又改了2次病程记录和治疗记录,全都属于违规修改。家属为做这次鉴定,花了3.3万元鉴定费。 因为病历被违规修改,真实性没法保证,法院先后找了好几家司法鉴定机构,想做医疗过错和死因鉴定,结果都因为病历材料有问题、技术条件不够被退回,专业鉴定根本做不了。 法庭上,民族医院辩称,修改病历是根据病情做补充修正,不是恶意篡改:诊疗也尽到了责任,患者死亡是自身重病发展的结果,和医院没关系。 法院审理后认为,虽然李女士自身病情确实危重,但医院违规修改病历,过错非常明显。 依据《民法典》第1222条规定:患者在诊疗活动中受到损害,医疗机构遗失、伪造、篡改或者违法销毁病历资料的,推定医疗机构有过错。 法院据此直接推定医院存在医疗过错,综合双方情况,判决医院承担50%的赔偿责任。 按这个比例算,家属的死亡赔偿金、丧葬费等合理损失一共132.76万多元,医院承担一半就是66.38万多元,再加上2万元精神损害抚慰金,以及全额承担3.3万元鉴定费,总共要赔偿71.68万余元。 此事曝光后,网友给出了个人看法: 个人认为,病历归档病案前,病人出院前,是可以根据检查做补充,有些检查是陆续返回结果,结合科室大会诊讨论,得到新的治疗方案。除非是死亡病人,病人家属质疑,或刑事案件,封存病历才一个字不能补充。 李女士是血小板减少导致脑出血而死亡的,不是修改病历书导致她死亡的,人家努力抢救过了,也尽量去申请了血小板输入,医院够冤枉的。


