游资顶流“陈小群事件”:神话、争议与关注(附投诉信及辩驳函) 近期,游资代表“

科技财道风口 2026-01-17 19:30:57

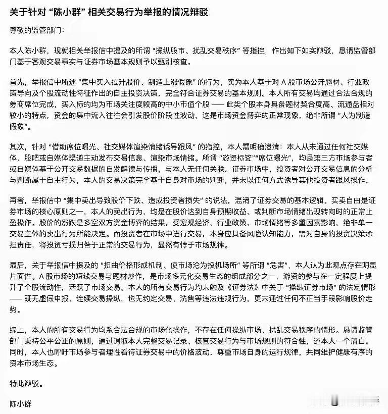
游资顶流“陈小群事件”:神话、争议与关注(附投诉信及辩驳函) 近期,游资代表“陈小群”引发市场高度关注,从财富传闻、操作争议到引发的市场波动,已成为观察A股市场生态的一个热点。 一、背景:市场传闻与席位效应 1. 财富逆袭传闻:传闻称其以数十万本金起步,数年间将资金体量做大,2025年流传的高收益率截图进一步强化了此形象。 2. 龙头战法风格:其操作被总结为集中参与主线龙头,在关键时点介入,追求短期收益,传闻擅长与市场资金形成合力。 3. 席位关注度高:其常用席位中国银河证券大连黄河路营业部现身龙虎榜时,常吸引市场资金关注,相关个股易产生短期溢价,2025年部分操作被视为验证了其资金号召力。 二、导火索:标志性操作引发市场质疑 2026年1月中旬,陈小群在海格通信的操作与股价剧烈波动同期出现,成为市场集中讨论的导火索。市场关注点聚焦于: · 核心操作与质疑:1月12-14日,海格通信在其席位现身买入榜期间连续涨停;15-16日该股连续一字跌停。有市场分析指其通过“大连黄河路(明牌)+其他关联席位(暗线)”联动,完成“埋伏-造势-出货”闭环。 · 跨股操作模式:市场分析列举其他标的,指其操作模式高度一致——以资金打造龙头吸引跟风,再通过其他席位卖出,导致个股“短期暴涨后长期阴跌”。 · 调仓连锁反应:1月14日,其席位重仓买入AI算力股华胜天成并大举减持商业航天股,这一明牌调仓被市场视为方向信号,加剧了相关板块的后续波动。 三、发酵与影响:回应、监管与市场震荡 1. 当事人回应:市场传闻称陈小群已发布说明否认操纵,称交易属正常博弈,并已配合监管说明情况。截至1月17日,监管部门未发布相关调查结论或立案公告。 2. 监管政策背景:1月15日证监会年度工作会议明确将依法打击操纵市场等违法行为,为事件提供了严监管的政策语境。 3. 市场直接影响:海格通信、华胜天成等相关个股集体闪崩;引发板块剧烈分化,商业航天板块调整,AI算力板块跟涨后巨震;同时触发市场对游资模式合规性及散户跟风风险的广泛反思。 四、后续推演:三种可能性展望 基于市场逻辑,事件后续存在三种可能: 1. 若监管查实违规:可能面临没收违法所得、巨额罚款乃至市场禁入的顶格处罚,成为典型案例。 2. 若证据不足:事件可能逐渐平息,但其市场光环与席位号召力将永久性减弱,交易模式转向更隐蔽合规。 3. 生态重塑:无论结果如何,事件与监管表态已对游资生态形成深远震慑,依赖明牌引导、散户跟风的传统模式或将式微。 五、核心总结与启示 1. 事件本质:是个人市场神话在严监管周期下,因操作引发巨额亏损而引爆的复合型危机,核心争议在于市场操作的合规边界。 2. 关键节点:最终走向取决于官方调查结论,目前处于“当事人自辩、监管核查、市场观望”的敏感阶段。 3. 市场启示:对投资者而言,盲目跟随明星席位的中长期风险极高,决策必须回归独立判断与基本面;对市场而言,这是A股走向成熟的压力测试,游资旧有模式在监管科技与法治完善下面临严峻挑战。 该事件已从个体争议,演变为观测A股市场秩序重塑、投资文化变迁与监管决心的标志性窗口。 近期被视为陈小群概念股的有哪些?你持有的陈小群概念股还好吗?关于陈小群事件,大家有何评论,欢迎留言! 以上根据公开信息整理不构成投资建议,市场定性或者法律判断。

0 阅读:50
科技财道风口

科技财道风口

感谢大家的关注