北美缺电:电力+智能电网产业链! 1月13日,美国能源部报告,美国数据中心

金鸡牛鸣笙 2026-01-14 08:22:21

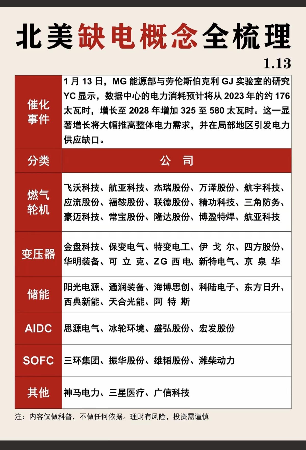
北美缺电:电力+智能电网 产业链! 1月13日,美国能源部报告,美国数据中心电力短缺,尤其是AI电力需求爆发。 相关电力设备,发电概念受益: 1.燃气轮机 2.储能 3.SST固态变压器 4.可控核聚变

0 阅读:21
金鸡牛鸣笙

金鸡牛鸣笙

感谢大家的关注