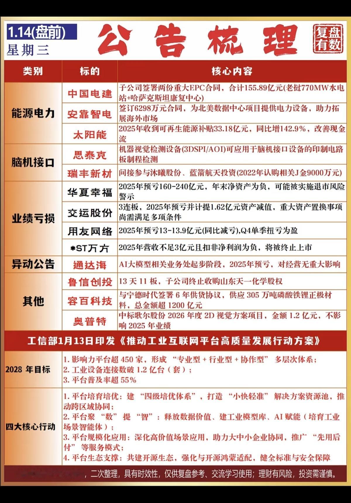
1.13周三 最新:上市公司公告精选! 主要涉及:能源电力,脑机接口,年报业绩亏损,股价异动,网络安全维护等
猜你喜欢
【11评论】【52点赞】
【2评论】【6点赞】
【3评论】【56点赞】
【1点赞】
【4评论】
金鸡牛鸣笙
感谢大家的关注
作者最新文章
热门分类
财经最新文章