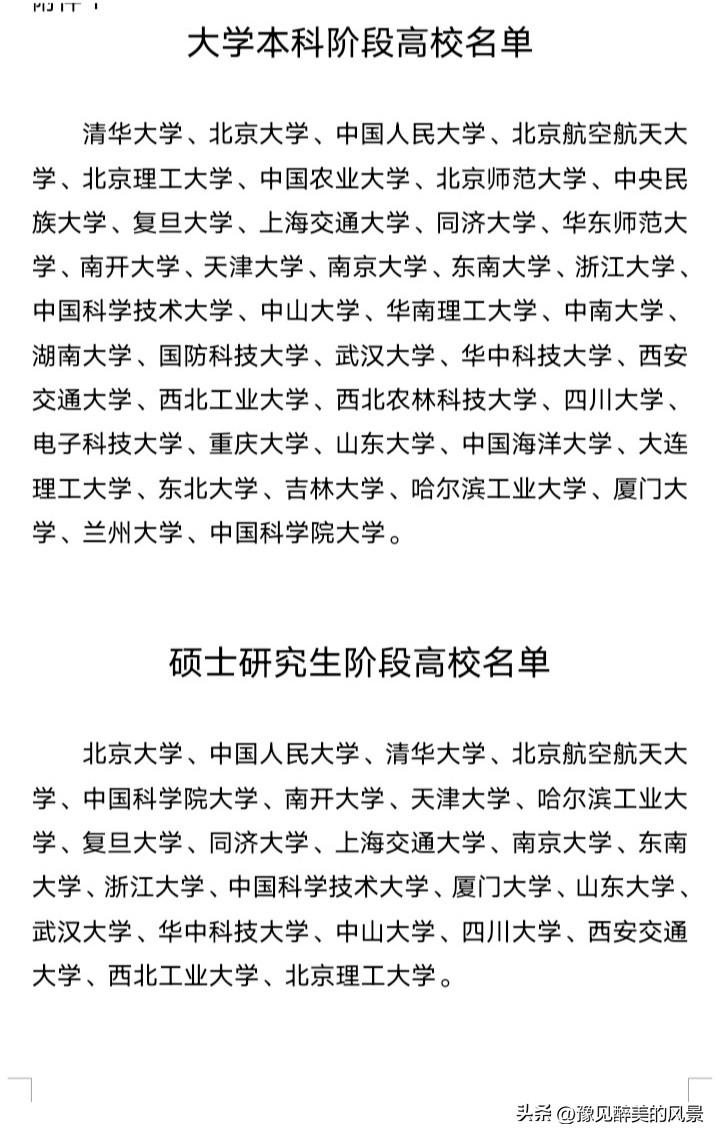
985高校含金量再一次得到提升,近日南京栖霞一些企业正进行名校优生选聘,点名只要985高校毕业生和科学院大学,再好的211高校比如南航南理工以及苏大都不要,更别说那些双一流高校了,所以别看西北农林科技大学排名不高是末流985,但末流985也是985高校啊,关键时刻机会相比211高校还是能多出不少的。 这也是很多人宁愿选择末流985高校上学,而不选择顶流211高校的原因之一吧。


985高校含金量再一次得到提升,近日南京栖霞一些企业正进行名校优生选聘,点名只要985高校毕业生和科学院大学,再好的211高校比如南航南理工以及苏大都不要,更别说那些双一流高校了,所以别看西北农林科技大学排名不高是末流985,但末流985也是985高校啊,关键时刻机会相比211高校还是能多出不少的。 这也是很多人宁愿选择末流985高校上学,而不选择顶流211高校的原因之一吧。


猜你喜欢
【2评论】【1点赞】
【1点赞】
【1点赞】
【160评论】【139点赞】
【4点赞】
【13评论】【24点赞】
作者最新文章
热门分类
社会TOP
社会最新文章