ICX资讯网
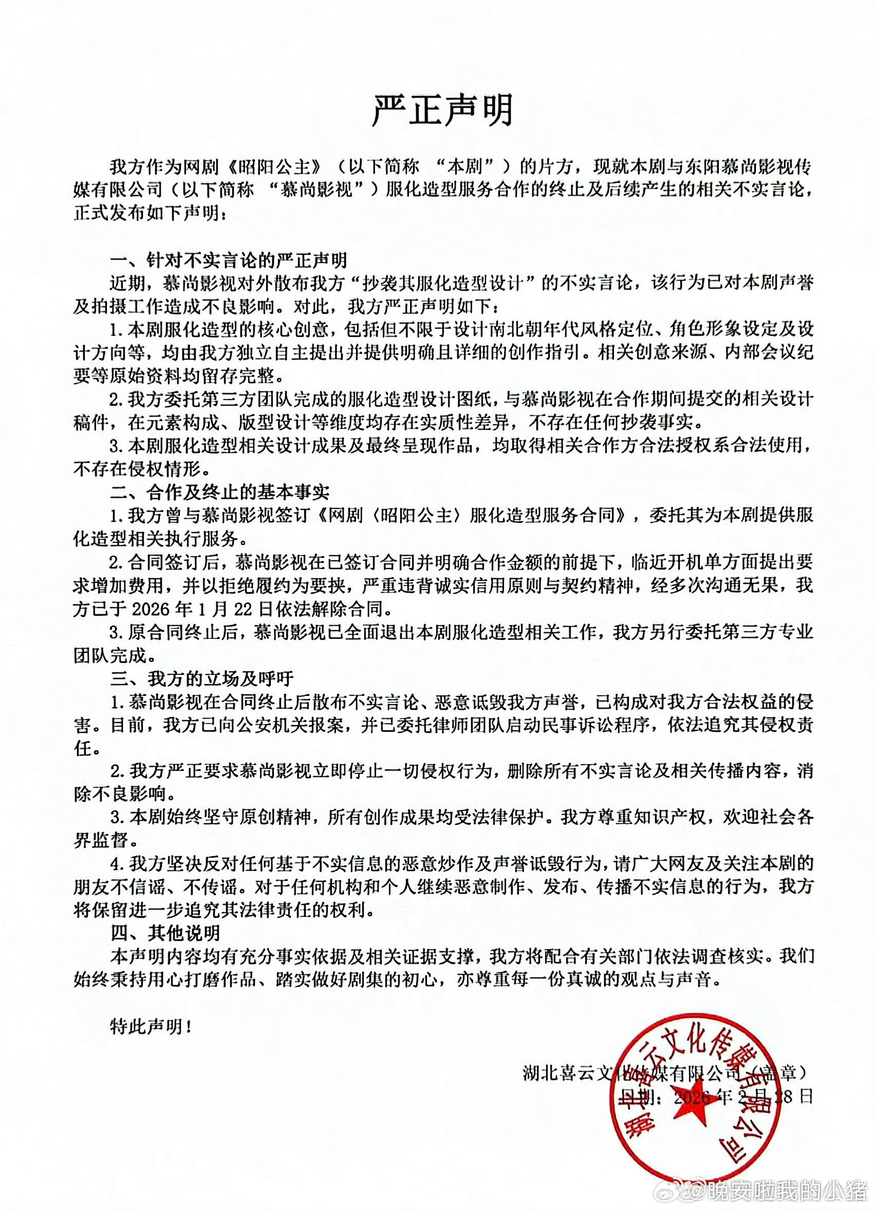
昭阳公主剧组否认抄袭,支持维权
伟懋评娱乐
2026-02-28 14:52:53
昭阳公主剧组否认抄袭,支持维权
0
阅读:0
伟懋评娱乐
感谢大家的关注
作者最新文章
1
王楚然香影品牌全球代言人正式官宣,每一张都是贵卡级别的
2
周翊然追剧团活动造型,今天是现代版慕清晏
3
宋祖儿司宫令本月中旬开机👀
4
昭阳公主剧组否认抄袭,支持维权
5
王星越三月行程图,生日月顺顺利利,多多见面🥳🥳
6
李昀锐行程图,好忙碌好满的三月
7
曾舜晞维权告嘿新进展,真的是全平台啊
8
丞磊徐若晗玉簟秋本月杀青
9
刘学义三月新戏进组,忙碌起来了
10
敖瑞鹏不二之臣本月杀青,代言多多
热门分类
推荐
热榜
军事
NBA
体育
社会
明星八卦
娱乐
财经
科技
汽车
历史
国际
游戏
动漫
公益
搞笑
商业
互联网
数码
国际足球
房产
家居
时尚
科学探索
职场
育儿
股票
教育
影视
情感
热点
中国军情
武器
中国南海
中国足球
亚洲杯
科比
综合体育
CBA
投资
大咖秀
外汇
创业
风口
SUV
豪车
概念车
优惠
新能源
美国
欧洲
朝日韩
俄罗斯
孕期
街拍
婚姻
正能量
娱乐
TOP
1
刘亦菲这条裤子挺养生,毕竟降温了肚脐眼必须护住啊
2
大家觉得这四个男人,谁在娱乐圈的咖位最高?
3
谁都有可能离婚,他们绝对不会!
4
当年的成龙和邱淑贞合照,如果把裤子换一下是不是更好看呢?
5
电视上看着一般般,真人巨帅!
6
我滴个天!万万没想到啊!她本人比电视里还要漂亮,难怪那么多人喜欢她。
7
陈奕迅的女儿居然出道啦!这气质简直绝了,又清冷又灵动,跟刘亦菲那种仙气飘飘的感觉
8
谁懂刘亦菲的诱人程度啊
9
郭碧婷这个时候真美呀。
10
女明星不红了只能接商演,听说一小时仅5万元,真是太可怜了!
娱乐
最新文章
1
英达的世纪大和解?扯淡。巴图一句没必要,不至于,直接把虚假繁荣干沉默了。当
2
有个事不敢说,怕被群攻孙千哪哪都挺好唯独有一个严重的缺点,那就是孙千的脚
3
张柏芝,冲上热搜!2月28日下午,娱乐圈正平淡,没想到张柏芝突然扔出一记重磅
4
谁都有可能离婚,他们绝对不会!
5
当年的成龙和邱淑贞合照,如果把裤子换一下是不是更好看呢?
6
瑜伽裤一般不要尝试穿出街,angelababy都翻车,你还行?
7
大衣哥这回,完全失算了。千挑万选给闺女找了个老实庄稼汉,想躲开流量,哪知道亲家
8
曾经的谢霆锋和张柏芝感情恩爱,好友阿sa去看他们时,张柏芝就准备了一大桌子菜招待
9
谁能想到张雨绮、娜然和胡杏儿同框,最后赢的居然是胡杏儿呢?先说张雨绮,衣服是挺扎
10
李一桐这身黑色蕾丝裙,太迷人了!