ICX资讯网
留得青聊商业的文章
郝建同学是要上春晚吗?!
财经
2026-01-27 11:02
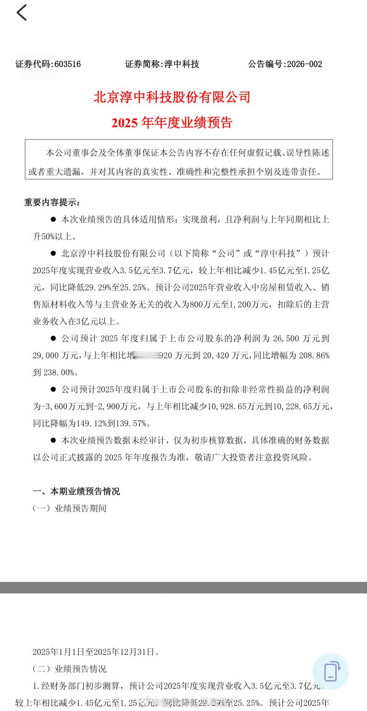
韭菜协会会长都看不下去了淳中科技 sh603516[股票]蹭英伟达 NVDA[股
财经
2026-01-27 00:03
突然想起来,还真有点白银 现货。缺啥不能缺银子。涨吧,涨成传家宝最好。
2026-01-26 21:04
唐伯虎点秋香:“你要知道美女这种东西,跟鲜花一样,需要有绿叶来衬托才会显出她的娇
财经
2026-01-26 19:02
20260126投资日记 今年不管是加仓,开新仓,目前胜率都是100%。黄金上5
财经
2026-01-26 16:03
万亿紫金来了。有色龙头。
财经
2026-01-26 11:03
上游工业金属越来越贵,世界工厂加工利润反内卷取消出口退税必须提价,实物商品不断涨
财经
2026-01-24 19:01
有人说国家队打压指标股不影响高估值题材股,笑话。当绩优蓝筹股有业绩有分红还能低估
财经
2026-01-24 19:02
20260123投资日记 锯齿状的指数,国家队的掌控力杠杠的。卖卖卖总会结束,4
财经
2026-01-24 13:00
自然人余韩控制使用67个账户操纵博士眼镜 sz300622[股票]被证监会罚没超
财经
2026-01-23 21:00
国家队王八吃秤砣
财经
2026-01-23 15:00
中际旭创 sz300308[股票]2025年年末基金持股市值超过腾讯 TCEHY
财经
2026-01-23 13:00
市场很聪明,国家队只能打压指标股,中小盘很活跃。中证2000压不住了,今天创新高
财经
2026-01-23 12:59
上市公司业绩预告披露规则,上交所深交所应当规则统一呀!
财经
2026-01-22 08:59
特朗普:美国无意动用过激武力来获取格陵兰岛。再次临阵退缩,美国金融资本,美元受不
国际
2026-01-21 22:58
组合还是那个组合,含铝量下降了,含锂量上升。
财经
2026-01-21 15:59
魔幻的消费税:人类的洗发水沐浴露消费税税率是17%。猫狗宠物洗发水免征消费税。贱
财经
2026-01-21 14:59
国家不是缺税吗?来来来,把这些挤占人类幼崽生存空间的宠物用品,加征300%消费税
2026-01-21 15:58
紫霞仙子说,“我的意中人是个盖世英雄,有一天他会踩着七色的云彩来娶我,我猜中了前
2026-01-21 11:04
中国男足国字号球队上一次打进亚洲顶级赛事(洲际杯赛)决赛,是已经是22年前的事了
体育
2026-01-21 07:58
第一页
下一页
留得青聊商业
感谢大家的关注
热门分类
推荐
热榜
军事
NBA
体育
社会
明星八卦
娱乐
财经
科技
汽车
历史
国际
游戏
动漫
公益
搞笑
商业
互联网
数码
国际足球
房产
家居
时尚
科学探索
职场
育儿
股票
教育
影视
情感
热点
中国军情
武器
中国南海
中国足球
亚洲杯
科比
综合体育
CBA
投资
大咖秀
外汇
创业
风口
SUV
豪车
概念车
优惠
新能源
美国
欧洲
朝日韩
俄罗斯
孕期
街拍
婚姻
正能量