ICX资讯网
初夏聊商业文化的文章
高盛报告认为尚无公司证实接获大额订单或已有明确的时间表;大摩2026年机器人十大
科技
2025-11-15 14:24
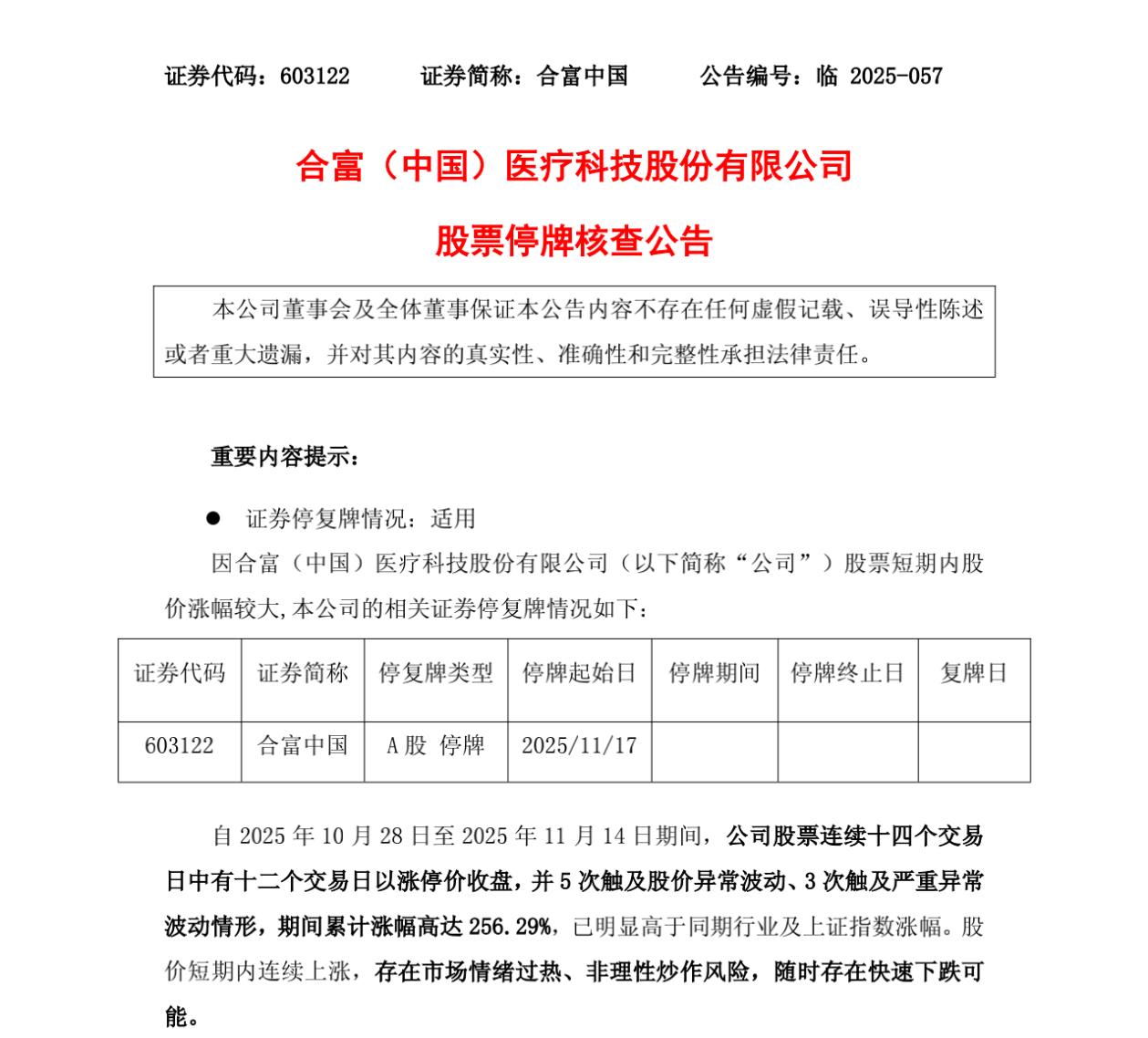
合富中国停牌核查了!14天12个涨停板,累计涨幅256%,五次触及异常波动,三次
财经
2025-11-15 12:24
储能让锂电行业重振,暴涨的是电解液添加剂,六氟磷酸铁锂价格一月翻番,VC也跟着大
财经
2025-11-14 15:23
数据中心电源轮到燃气轮机了。AI数据中心引爆燃气轮机需求,GE、西门子的订单排在
科技
2025-11-13 13:23
“收储平台黄了”是不实信息,光伏行业协会紧急声明。 这次光伏行业协会反应挺迅速的
财经
2025-11-12 22:23
机构对AI股的分歧还是很大的,昨天还被强烈看好的AI龙头,今天就被机构下调评级了
财经
2025-11-12 22:23
什么信号?在AI投资备受泡沫质疑的时候,软银清仓了英伟达。是的,软银出售了321
财经
2025-11-11 21:22
美国交易商又开始囤铜了!近几周美国的维多、托克等多家贸易巨头与智利生产商接洽,以
财经
2025-11-10 14:24
知名经济学家刘煜辉的演讲成了热点,媒体报道各有侧重,全面学习梳理了一下,觉得还是
财经
2025-11-09 16:22
美股行情如何演绎,摩根大通与众不同,表示逢低买入。不少机构警告美国市场高估值值得
财经
2025-11-08 18:22
多晶硅行业或迎来大整合,A股光伏板块逆势上涨1.92%,美股中概股大全新能源周五
财经
2025-11-08 16:40
液冷再次上了热搜,源自英伟达烧钱“散热”,将液冷组件的单价拉高到了40万元。液冷
科技
2025-11-07 19:07
存储芯片是涨声一片了,从调查机构价格信息、到市场商家实际感知,到大厂供货价格调升
财经
2025-11-06 12:07
一觉醒来,美股大跌了。传奇大佬突然做空AI大牛股,Palantir 股价大跌,英
财经
2025-11-05 14:21
AI投资效应外溢,美银认为AI基础设施正扩展到电力、冷却、金属等非“IT”领域,
财经
2025-11-05 09:06
A股贡献利润的还是传统企业、科技企业是融资主力。三季报披露完成,A股上市公司盈利
财经
2025-11-04 18:05
矿业巨头将关闭加拿大铜冶炼厂,原因是环保和改造费用,说白了就是铜冶炼赚不到利润。
财经
2025-11-04 18:05
储能电芯扩产火线开启,锂电装备制造企业的好日来了! 远景动力:新建40GWh产能
财经
2025-11-03 21:04
不只是国内白酒,全球酒类企业的日子都不好过,股票市值大幅缩水。白酒第三季度的业绩
财经
2025-11-03 09:07
高盛交易员撰文指出,美股市场集中度达到历史极端,大型科技股独领风骚,其他成分股几
财经
2025-11-02 07:03
第一页
下一页
初夏聊商业文化
感谢大家的关注
热门分类
推荐
热榜
军事
NBA
体育
社会
明星八卦
娱乐
财经
科技
汽车
历史
国际
游戏
动漫
公益
搞笑
商业
互联网
数码
国际足球
房产
家居
时尚
科学探索
职场
育儿
股票
教育
影视
情感
热点
中国军情
武器
中国南海
中国足球
亚洲杯
科比
综合体育
CBA
投资
大咖秀
外汇
创业
风口
SUV
豪车
概念车
优惠
新能源
美国
欧洲
朝日韩
俄罗斯
孕期
街拍
婚姻
正能量