中国气象局做的这个AI气象服务系统风和,官方使用推荐场景包含自驾途径城市的天气预报,对于春运自驾回家的人来说挺有用的
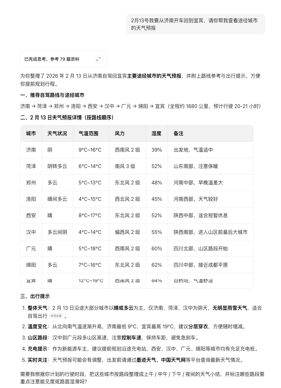
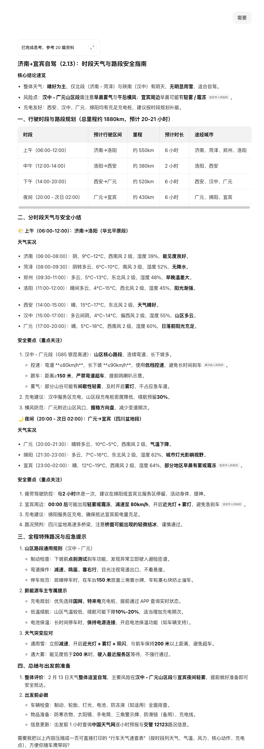
比如,我假定我将在2月13日自驾从济南回到宜宾。我让风和查询一下途径城市的天气预报,它能指出回家的路、需要多长时间、过路费多少,主要还是列出了途径的所有城市的天气预报,这样路上如果有点恶劣天气就可以提前知道,保障回家路上的安全(图一 和 图二)
不过目前风和这个系统不是完美的,思考时间略长,路径规划更改太难,想要更详细的一些数据输入端需要频繁更改
如果系统它能判断人自驾大概需要多久,能够左右查询出发以及出发后两天的途径天气就更好了
当然你也可以说的更清楚一些(图三),比如加点限定词,我开车回去计划两天完成,中间在西安歇一晚......不过目前还是有点小蠢
既然官方有提到这个场景,拿出豆包、元宝和风和比一比,看看这三个AI谁能让用户感觉到更加聪明
豆包列表格确实是把好手,而且它的路径规划就挺好,是我平常会走的路线。豆包还会提示我要不要按照一天从早到晚进行每个城市的天气小结,标注路段能见度和湿滑程度(图四)
当你输入需要小结后,豆包输出的确实很全面(图五)
又试了试元宝,元宝的回答AI味就有点浓了,数据给的比较模棱两可,数据对比风和差距挺大,那就是不太可用的状态(图六)
那风和是不是就技不如人,失败了?毕竟是气象AI服务系统,在气象数据方面是足以放心的
单从春运自驾查询途径城市天气这个场景来说,你从豆包或者元宝查询完了以后还得自己对一遍相关数据,那跟自己查天气预报也多大区别。风和可以作为豆包输出后,天气预报的数据检验。短途一些的话就没啥问题,像小2000公里这种长途,风和可能存在规划路径和实际路线不太一致的情况
你关心的春运天气AI这样回答





