人形机器人概念龙头企业全汇总 整机与系统 优必选:全栈自研人形机器人整机龙头

龙啊爱学习 2026-01-26 23:27:00

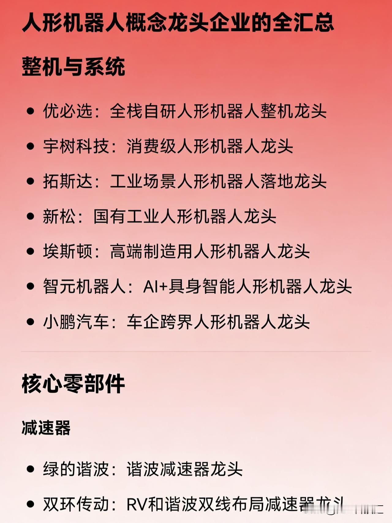
人形机器人概念龙头企业全汇总 整机与系统 优必选:全栈自研人形机器人整机龙头 宇树科技:消费级人形机器人龙头 拓斯达:工业场景人形机器人落地龙头 新松:国有工业人形机器人龙头 埃斯顿:高端制造用人形机器人龙头 智元机器人:AI+具身智能人形机器人龙头 小鹏汽车:车企跨界人形机器人龙头   核心零部件 减速器 绿的谐波:谐波减速器龙头 双环传动:RV和谐波双线布局减速器龙头 伺服系统 & 电机 汇川技术:伺服系统龙头 鸣志电器:空心杯电机及灵巧手驱动龙头 卧龙电驱:机器人专用电机龙头 执行器 & 丝杠 三花智控:一体化关节执行器龙头 五洲新春:行星滚柱丝杠龙头 传感器 柯力传感:力/扭矩传感器龙头 奥比中光:3D视觉感知龙头 控制系统 & 芯片 兆威机电:微型传动与控制系统集成龙头   结构件与代工 长盈精密:精密结构件制造龙头 领益智造:人形机器人整机代工龙头   材料与轻量化 金发科技:工程塑料与轻量化材料龙头

0 阅读:23

猜你喜欢

龙啊爱学习

龙啊爱学习

感谢大家的关注