这次U23中国队获亚军,国家体育总局、中国足协分别发出了贺信,可谓热情洋溢,赞赏

善鉴新视届 2026-01-25 12:27:25

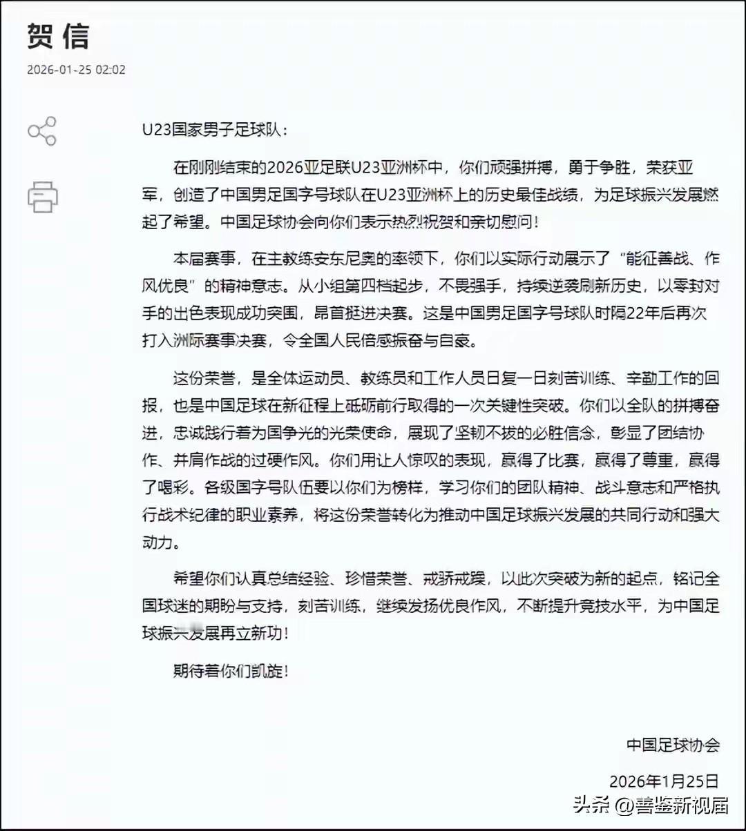
这次U23中国队获亚军,国家体育总局、中国足协分别发出了贺信,可谓热情洋溢,赞赏有加,充分肯定,寄予厚望! 这是U23小伙子们精气神给中国足球带来的荣誉和希望,向全体勇于拼搏的队员们表示敬意!

0 阅读:0
善鉴新视届

善鉴新视届

感谢大家的关注