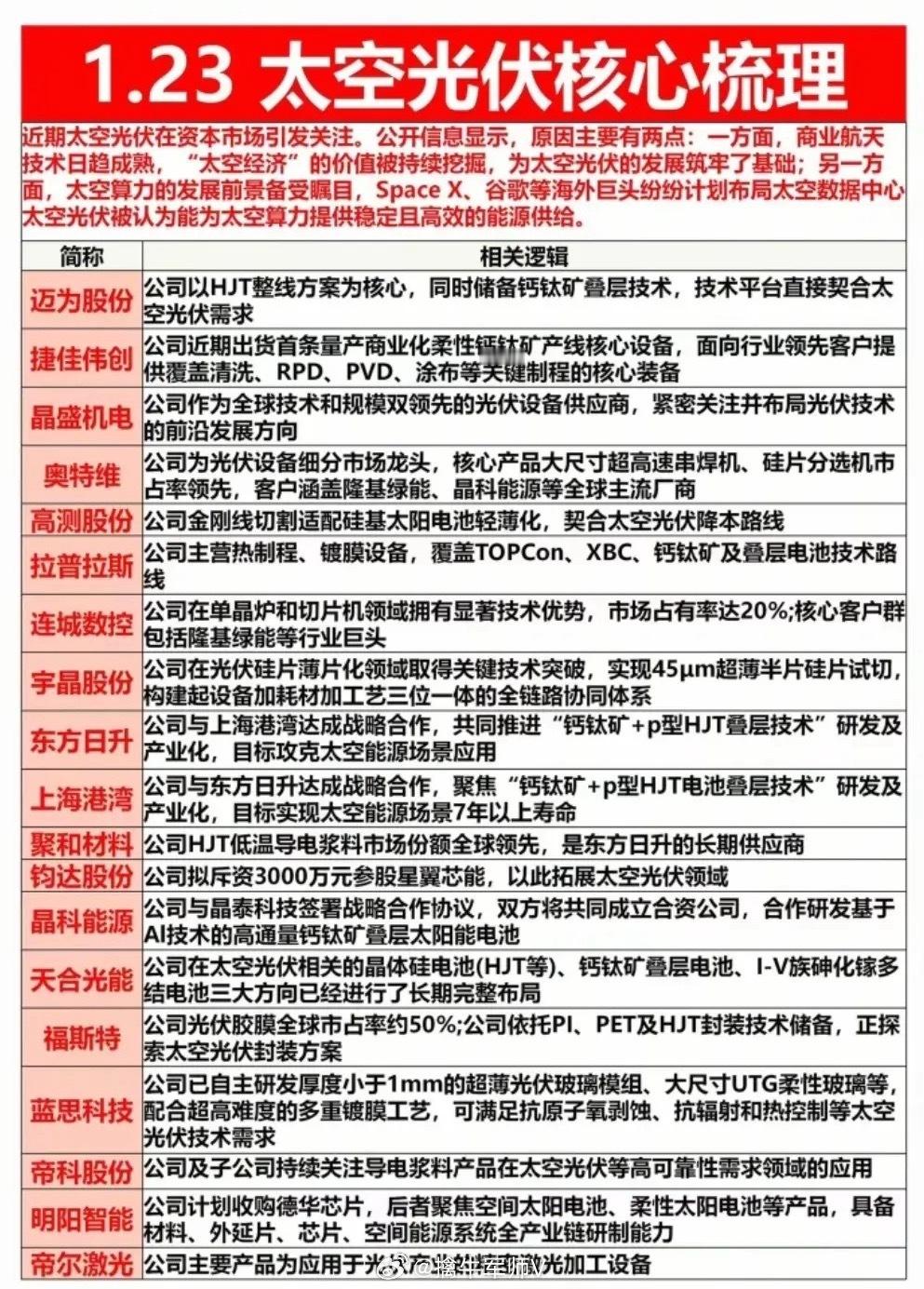
新题材:太空光伏+太空算力概念1月23日最新消息,马斯克在达沃斯称SpaceX与特斯拉计划3年内达成每年100GW太阳能产能,发力太空AI算力卫星与光伏结合。太空光伏核心是在太空环境利用光伏技术发电,为卫星、空间站等航天器提供电力,技术成熟,太阳翼是主流形态,占卫星电源系统60%+价值量。机构预测2035-2040年卫星太阳翼市场空间约3288亿元,较当前放大30倍。太空算力是把高性能计算与AI部署在卫星/空间站等天基平台,实现“天感天算”。1月23 日中信研究院召开“星算、智联”研讨会,启动《太空算力发展前瞻研究报告(2026)》,推“算力星网”倡议。太空光伏概念龙头代表:东方日升、乾照光电、明阳智能等等。太空算力概念龙头代表:中科星图、天银机电、航天电子……理财有风险投资需谨慎,资料取材网络仅供参考不能作为投资依据。


