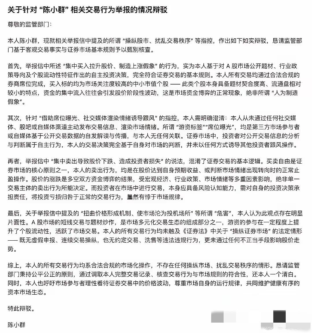
网传陈小群的“情况辩驳”两篇,第一篇用陈小群署名,毫无疑问,这篇必然是他人写的,可信度很低;而另一篇是陈小群个人账户流出的,大概率可信度高一点。 不难看出,陈小群心里也怕了,一旦被认定操纵股市,下场就是和当年的徐翔一样,得去踩缝纫机。 在股市里,跟风炒股是把双刃剑,一开始大家都赚钱,股票一片红,一旦跟风人太多,有个风吹草动,必然会出现踩踏事件,到时就是一片哀嚎遍野。 这样的例子以前发生过,现在发生过,未来必然还会发生,因为这就是人性,很难改变。陈小群 股票陈小群


网传陈小群的“情况辩驳”两篇,第一篇用陈小群署名,毫无疑问,这篇必然是他人写的,可信度很低;而另一篇是陈小群个人账户流出的,大概率可信度高一点。 不难看出,陈小群心里也怕了,一旦被认定操纵股市,下场就是和当年的徐翔一样,得去踩缝纫机。 在股市里,跟风炒股是把双刃剑,一开始大家都赚钱,股票一片红,一旦跟风人太多,有个风吹草动,必然会出现踩踏事件,到时就是一片哀嚎遍野。 这样的例子以前发生过,现在发生过,未来必然还会发生,因为这就是人性,很难改变。陈小群 股票陈小群


猜你喜欢
【7评论】【6点赞】
【1评论】【1点赞】
【83评论】【19点赞】
【6点赞】
【8评论】【1点赞】
作者最新文章
热门分类
社会TOP
社会最新文章