过度喂养会把宝宝的胃撑大😭新生儿奶量标准

宸宝在长 2026-01-16 18:10:37
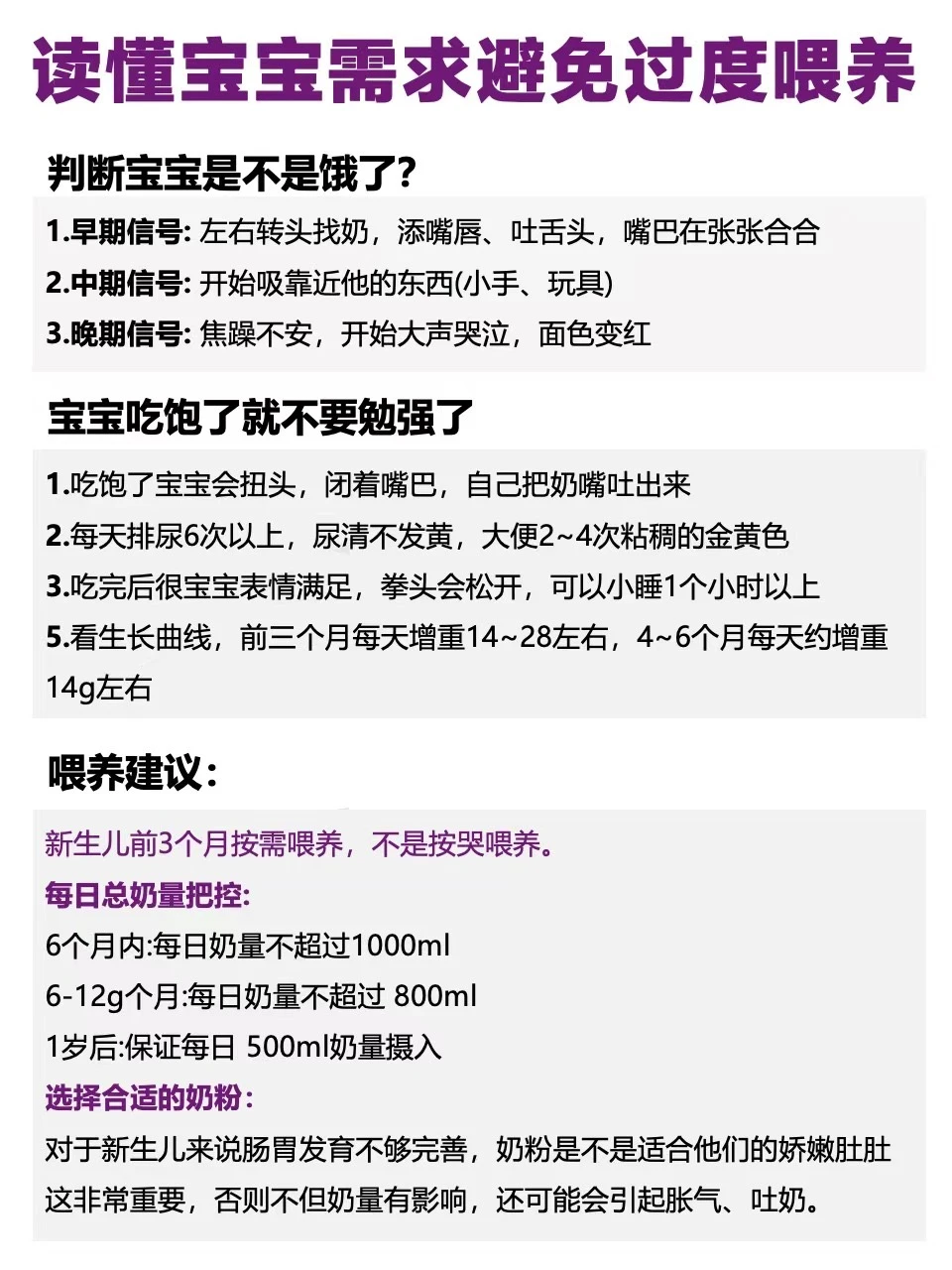
宝宝一哭,很多妈妈第一反应就是是不是饿了呀?马上就想用喂奶来安抚。但其实,宝宝哭闹的原因有很多种,盲目喂奶可能会造成宝宝过度喂养,给没有成长好的肠胃带来负担[哭惹R] 新生宝宝每天该喂多少奶?隔多久喂一次?每次奶量多少?这里给大家整理了一篇新生儿奶量标准供大家参考📝 宝妈们可以码住慢慢看,实在记不住可以记这三个小上限: ▫️6个月以内,每天不超过1000ml ◽️6~12个月,每天不超过800ml ◽️1岁以后,每天500ml左右就够啦 每个宝宝的🍼奶量都不一样,还是按照宝宝的实际情况按需喂养。 如果奶量出现波动是正常的,但是还是需要排查下原因,通常排除病理因素,我们就检查下奶粉。 对于初生来说,奶粉是不是适合他们的娇嫩肚肚非常重要,否则不但奶量有影响,还可能会引起胀气、吐奶。那对于小宝宝来说什么样的奶粉更合适? 很多研究🧐显示,乳汁中的蛋白是A2型β酪蛋白,这种蛋白天然亲和,我之前做功课看崔玉涛的科普里有提到,A2型ß-酪蛋白能一定程度上减少宝宝肚肚不适的反应。 所以在相对来说很适合小宝宝👶🏻,我最终选了专研了A2型蛋白20多年的a2家的奶粉—a2至初,因为他家真的是这个赛道的老大哥💪🏻,他们通过基因筛选和层层检测来实现纯A2型蛋白品质(a2源乳是100%A2型蛋白),另外他们来自新西兰黄金奶源带🐄,原装进口,安全有保障。 除了对肚肚友好的a2源乳之上,里面有的高纯优量乳铁蛋白(150mg/100g)与其组合,在好吸收的基础上,帮助宝宝提升4倍自护力🆙。小宝宝脱离开母体,对于自护力多少有些让人担心,所以奶粉能有这样的支持是真的很重要。同时还含有5种HMOs、OPO、OPN、α-乳白蛋白等珍稀原生营养群,营养全面,全面呵护宝宝成长[派对R] a2至初我家宝宝从月子里喝到现在,奶量都稳步上涨,小肚肚总是软软的没有胀气,长得也很结实👍 新生儿喂养并不难,关键在于了解宝宝的奶量需求,并掌握科学的喂养方法。希望每个宝宝都能找到适合自己的节奏,健康成长。

0 阅读:2
宸宝在长

宸宝在长

感谢大家的关注