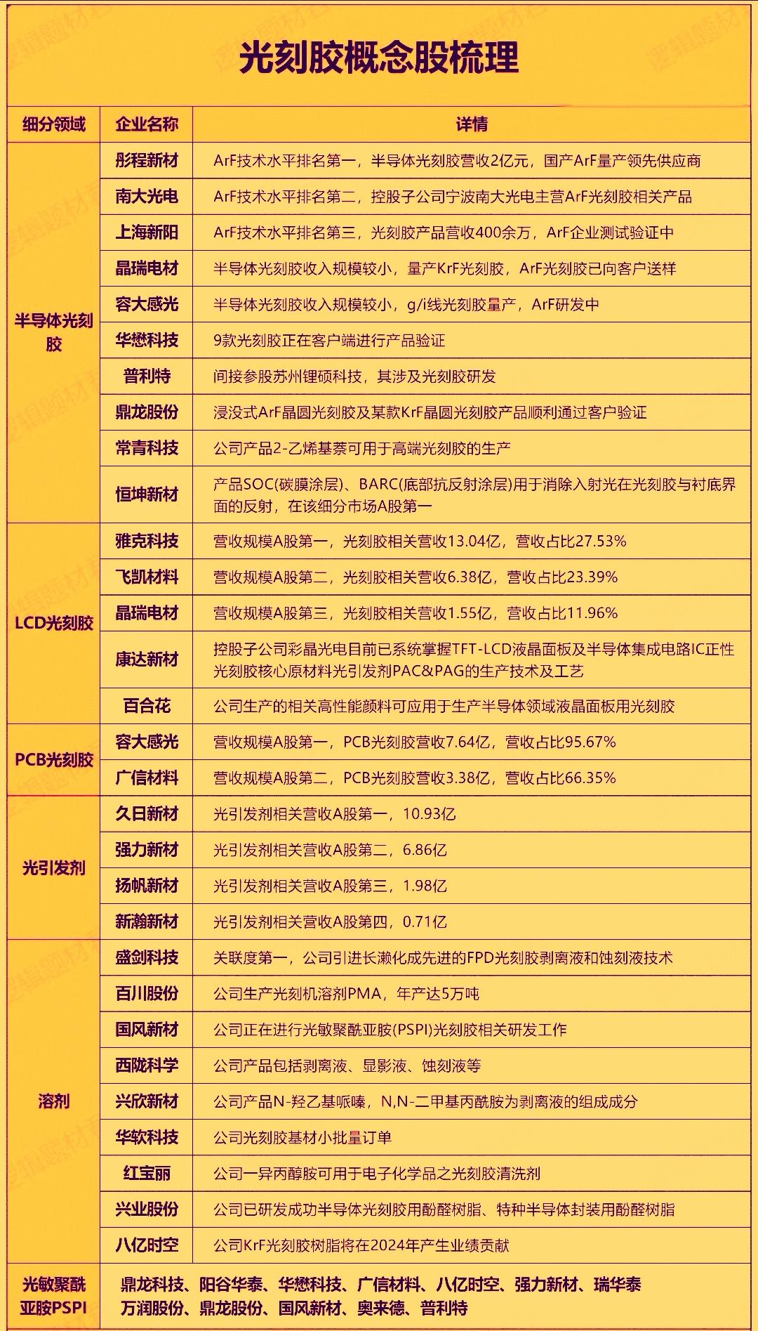
最近光刻胶概念股在市场里表现持续活跃,今天板块更是跳空大涨4.85%。国内唯一实现28nm ArF光刻胶规模化量产的南大光电盘中20%涨停尽显强势表现。这主要是受到半导体光刻胶本土化替代的强烈预期以及产业链企业技术的突破进展利好所致。例如容大感光的KrF光刻胶项目已完成设备配置并巳进入了研发阶段。随着晶圆产能的扩张,国产光刻胶正加速突破,市场的发展前景相当广阔。相关的个股后市值得高度关注,逢低可积极参与。

最近光刻胶概念股在市场里表现持续活跃,今天板块更是跳空大涨4.85%。国内唯一实现28nm ArF光刻胶规模化量产的南大光电盘中20%涨停尽显强势表现。这主要是受到半导体光刻胶本土化替代的强烈预期以及产业链企业技术的突破进展利好所致。例如容大感光的KrF光刻胶项目已完成设备配置并巳进入了研发阶段。随着晶圆产能的扩张,国产光刻胶正加速突破,市场的发展前景相当广阔。相关的个股后市值得高度关注,逢低可积极参与。

作者最新文章
热门分类
财经TOP
财经最新文章