中国版SpaceX蓝箭航天上市在即,作为国内第一家真正意义上的商业航天企业,在商

醒客薪基聊 2026-01-04 23:58:09

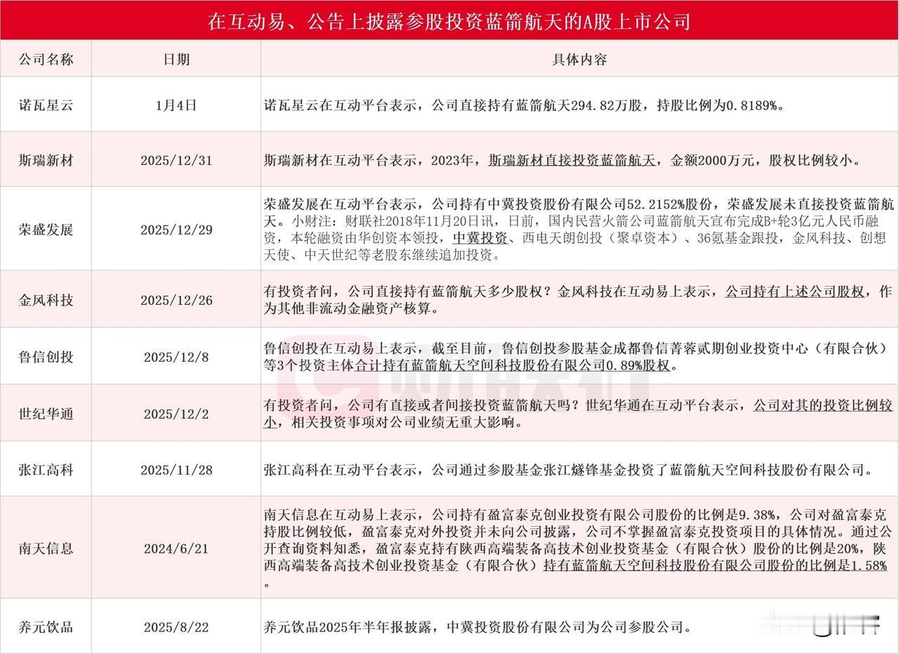
中国版SpaceX蓝箭航天上市在即,作为国内第一家真正意义上的商业航天企业,在商业航天板块已经走了两个多月的情况下是将其板块推向一个全新高度还是为这股热情画上一个终结符号呢? 关于蓝箭航空的相关概念股可以值得期待一下。有9家A股上市公司披露参股投资了蓝箭航空,分别是: 1、诺瓦星云、斯瑞新材、荣盛发展、金风科技这四家为直接持股关系; 2、鲁信创投、世纪华通、张江高科、南天信息和养元饮品为通过投资公司间接投资了蓝箭航空。

0 阅读:0
醒客薪基聊

醒客薪基聊

感谢大家的关注