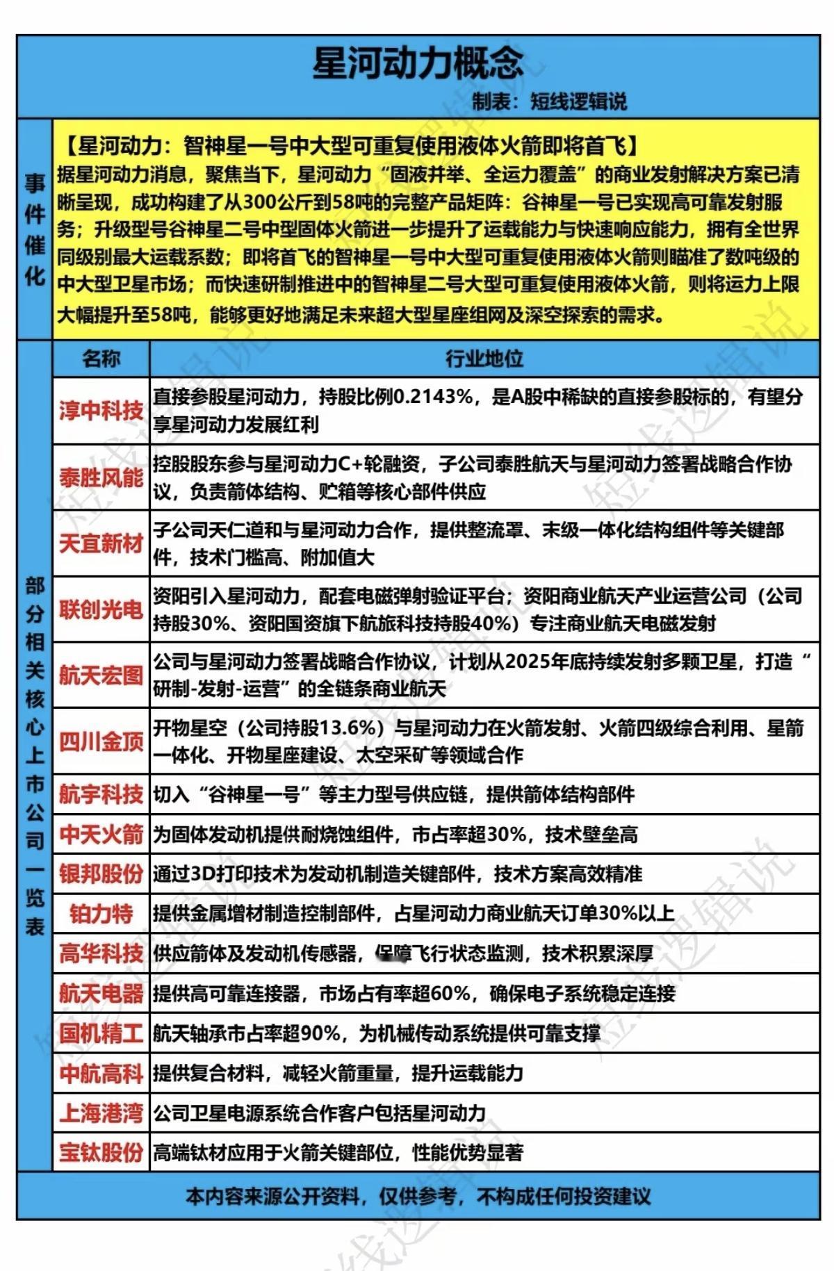
可重复使用液体火箭即将首飞! 星河动力概念! 商业航天再添新成员!相关核心龙头股:
猜你喜欢
【1评论】
【1点赞】
【16点赞】
【3点赞】
【5点赞】
金鸡牛鸣笙
感谢大家的关注
作者最新文章
热门分类
财经TOP
财经最新文章