元旦3天假,玩爽了回来安心备战省考,按这个计划来保你来得及!!
-
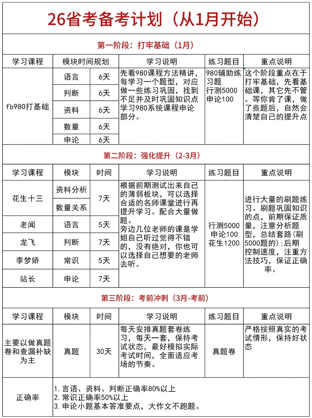
1️⃣第一阶段:打基础(1.4-1.31)
先把FB980课程过一遍,对各模块内容有清晰的认知
1、行测的顺序建议:判断 言语 资料 数量 常识2、晨读背诵:《实词辨析1500个》、《常识4600问》、《聂佳笔记》
3、每天刷题量:言语30+判断30+数资25+常识15
4、错题用不同颜色的笔做好标记,方便后期复盘
5、申论同时进行,前期可以少一点,但不能不练
-
🌐网ke推荐:
✔判断:花生十三、聂佳、龙飞
逻辑判断选花生十三、类比选聂佳、图推选龙飞
✔言语:阿里木江、花生十三、网友红领巾(选一个跟,听完课用FB模块练题)
✔资料:花生十三、高照、齐麟
选一个老师从头跟到尾(零基础简易选高照),晚上做笔记、默写公式、FB模块练习
✔数量:花生十三、齐麟、刘文超
✔常识:李梦娇、丹丹
✔申论:站长、李梦圆、白鹭
选其中一个跟,早上晨读,晚上积累材料
-
2️⃣第二阶段:专项刷题拔高(2.1-2.20)
根据基础阶段刷题找到的薄弱模块,选2-3位模块老师固定跟着听
✔言语:郭熙100题、欣说、阿里木江刷题
✔资料:高照超大杯、齐麟、花生十三资料1200题
✔判断:花生十三判断刷题、龙飞图推刷题、聂佳
✔数量:花生十三数量1200题、高照数量专项训练、齐麟刷题(练常考题型)
✔常识:FB(分模块刷)
✔申论:李梦圆、站长申论刷题(每天一套,每周一篇大作文)
每天言语30题+判断30题+数资30题+常识15题
-
3️⃣第三阶段:刷题冲刺(2.21-3.10)
✔️行测:花生十三两期套题冲刺、齐麟套题刷题班、常识时Z热点课
✔️申论:站长申论真题班
上午行测下午申论,晚上解析和复盘近5年国考和省考的真题,考前刷3遍,总结错题,查漏补缺
-
4️⃣第四阶段:考前冲刺(3.11-考前)
严格按照考试时间,早上一套行测,下午一套申论,写在答题纸上。晚上复盘,保持状态到考前!
-
‼️提醒姐妹们:省考后就是事业编联考,两者考试内容相差不大,可作为一次上岸机会



