ICX资讯网
专题05函数的基本性质
弄了与数学
2025-12-22 00:20:46
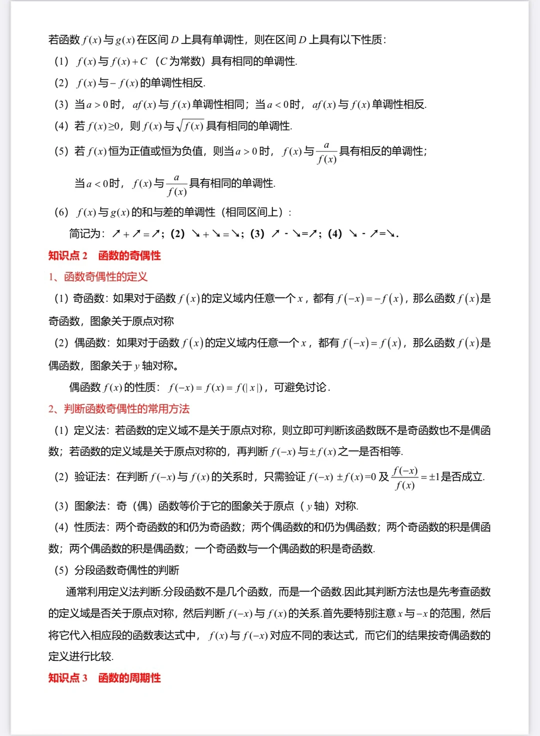
这份资料是关于函数的基本性质(单调性、奇偶性、对称性、周期性)的方法总结和题型归纳。 在学完函数的基本性质后,可作为课外补充资料,让学生加强练习,有助于学生提高解题能力。
0
阅读:0
弄了与数学
感谢大家的关注
作者最新文章
1
3.2.2 函数的奇偶性(第二课时)
2
专题05 函数的基本性质
3
3.2.2函数的奇偶性(第一课时)
4
必修一第一章第二章测试题(高一月考题)
5
3.2.1函数的单调性(第二课时)&函数的最值
6
基本不等式重要知识点及习题课
7
3.2.1 函数的单调性(第一课时) 教案
8
专题04 求函数的定义域、值域、解析式
热门分类
推荐
热榜
军事
NBA
体育
社会
明星八卦
娱乐
财经
科技
汽车
历史
国际
游戏
动漫
公益
搞笑
商业
互联网
数码
国际足球
房产
家居
时尚
科学探索
职场
育儿
股票
教育
影视
情感
热点
中国军情
武器
中国南海
中国足球
亚洲杯
科比
综合体育
CBA
投资
大咖秀
外汇
创业
风口
SUV
豪车
概念车
优惠
新能源
美国
欧洲
朝日韩
俄罗斯
孕期
街拍
婚姻
正能量
教育
TOP
1
现在的大学老师都这么的漂亮啊?
2
这样演高中生是不是有点过分了
3
现在的大学生都喜欢这样穿的吗?冬天真的不怕冷
4
会当凌绝顶,一览众山小[比心][比心]
5
现在的女大学生还是太权威了[点赞]
6
作为大学,在上课时穿得这么暴露,难道老师不管吗?
7
内娱是没人了嘛?这都能来演高中生?
8
越南表妹阿香一天比一天漂亮05年在校大学生河内国际学院2026年6
9
学校查寝时没收的,太可怕了
10
作为空姐,在航班上的一举一动,都有非常严格的规定,所有动作的要求都是教科书级别的
教育
最新文章
1
为啥现在大学生都喜欢这样穿呀,有人清楚不?
2
广东省教育厅刚刚发布:中山大学,华南理工大学,暨南大学,华南农业大学,南方医科大
3
广东省教育厅今天刚刚发布:中山大学,华南理工大学,暨南大学,华南农业大学,南方医
4
广东省教育厅今天刚刚发布:中山大学,华南理工大学,暨南大学,华南师范大学,广州南
5
学校查寝时没收的,太可怕了
6
最能生娃省份排名来了广东是真猛啊,好像已经蝉联好几年第一了吧!不愧是人口大省
7
我发现当过老师的人,特别是当过小学教师的人,他们都有两个明显特征:小区里常
8
分享一个真实的教学案例高一期末考试成绩:语文:95分,数学:131分,英语:
9
重要通知应征入伍
10
最牛逼中学?必须是人大附中。衡水中学也能排在第一档,但是是在5名开外的。人