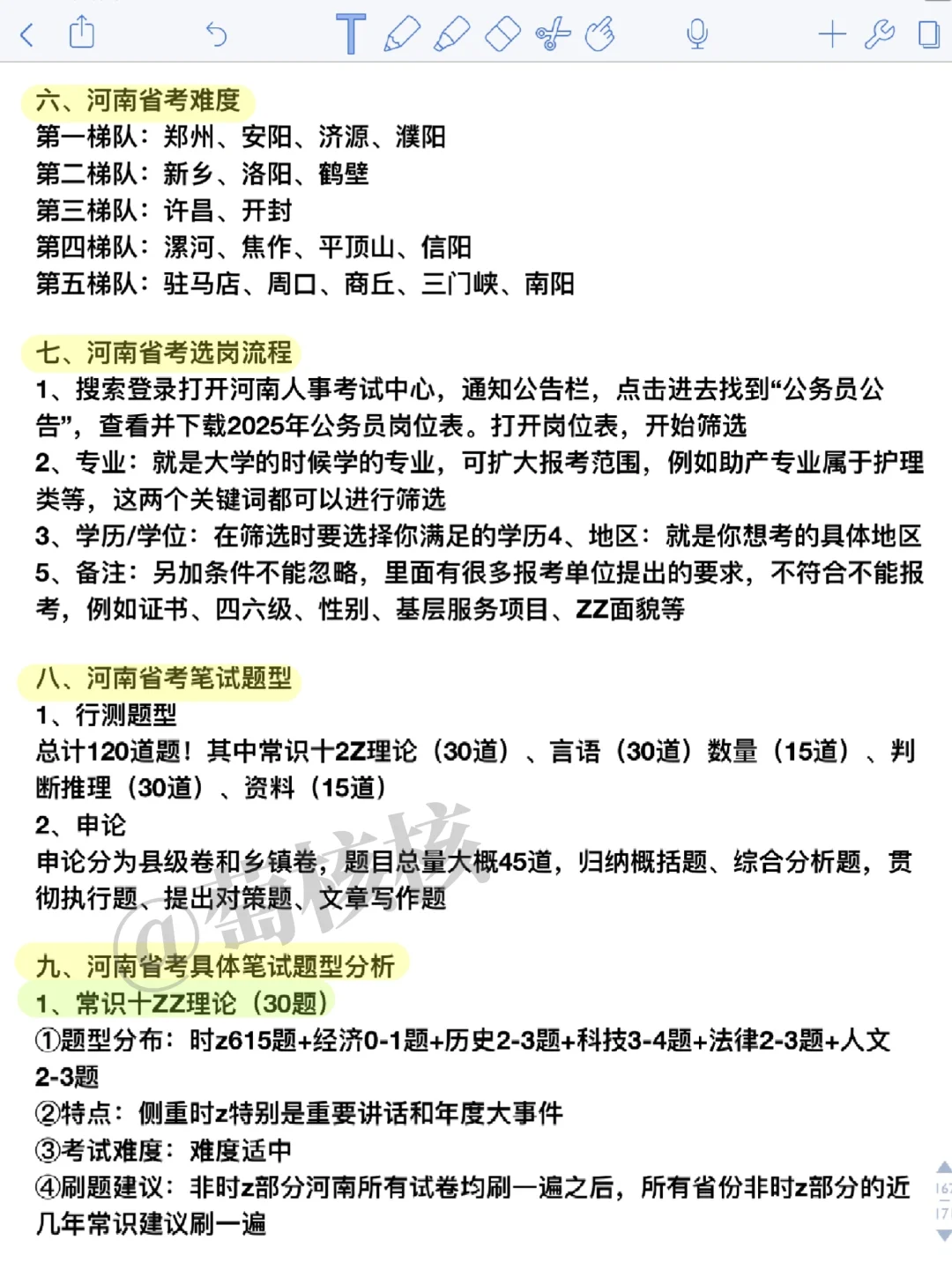
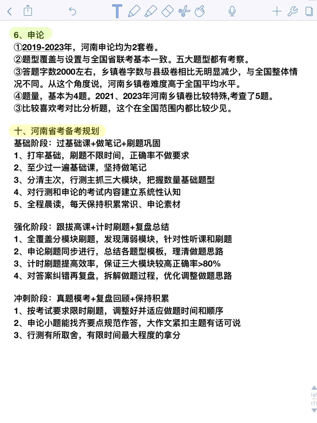
河南的考生们, 千万不要什么都不懂就去考河南省考啊!考前一定要了解全面,准备充分,不然就是在做无用功哦!
-
1⃣河南省考时间节点
公告发布:26年1月16日
网上报名:26年1月18日9:00-1月24日17:00
线上缴费:26年1月31日9:00-2月4日17:00
打印准考证:26年3月12日9:00-3月17日9:30
公共科目笔试:26年3月16日-3月17日
行Z职业测验能力9:00-11:00
申论14:00-16:30
专业科目次日9:00-11:00
笔试成绩查询:26年4月10日
面试:26年4月26日-29日
-
2⃣河南省考热门专业
法学类 、会计学、审计学、中国语言文学类、财务会计与审计、法学大类、新闻传播学类、计算机类、财政学、工商管理类、经济学类等等
-
✅备考准备工作
不要急着进入备考状态,首先要仔细查看近2年河南省考的岗位表和进面分。然后根据你的学历、专业、政Z面貌等要求筛选,确认是否有你能报名的岗位。俗话说“考好不如报好”选择大于努力
-



