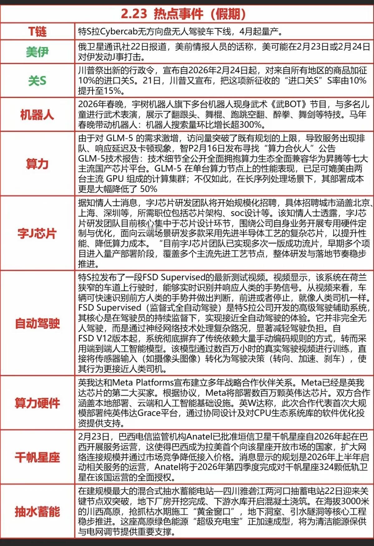
2月23日,周一A股热点事件一览表!!! 特斯拉无人驾驶车下线,计划4月份量产,相关无人驾驶概念值得重点关注;关税概念,美国计划将关税税率提升至15%,相关避险股值得重点关注;机器人概念股,春晚机器人大出风头,明日股市或有反应!!!

2月23日,周一A股热点事件一览表!!! 特斯拉无人驾驶车下线,计划4月份量产,相关无人驾驶概念值得重点关注;关税概念,美国计划将关税税率提升至15%,相关避险股值得重点关注;机器人概念股,春晚机器人大出风头,明日股市或有反应!!!

热门分类
财经TOP
财经最新文章