ICX资讯网

普通人类小样

颖媛姐姐 2026-01-15 21:48:50

普通人类小样

1 阅读:76

猜你喜欢

中国发现新型带刺恐龙辽宁出土“豪龙”化石海外新鲜事2026年2月初,中国古生

中国发现新型带刺恐龙辽宁出土“豪龙”化石海外新鲜事2026年2月初,中国古生

化石 恐龙 古生物学 辽宁省 生物考古
Countrycat 2026-02-11

中国科学家公布,在小鼠实验中成功逆转了类阿尔茨海默病症状。该研究针对与记忆衰退

中国科学家公布,在小鼠实验中成功逆转了类阿尔茨海默病症状。该研究针对与记忆衰退

【1点赞】

阿尔茨海默病 科学家
小鱼水中游 2026-02-10

马斯克改变想法了,他2月9日发文说,说决定暂缓放弃殖民火星的目标,未来Space

马斯克改变想法了,他2月9日发文说,说决定暂缓放弃殖民火星的目标,未来Space

【1评论】

伊隆·马斯克 火星
季庸主笔 2026-02-10

能理解为什么鹿鹿要去大孤山了

能理解为什么鹿鹿要去大孤山了

大孤山 社会养老
戏晶晶晶晶晶 2026-02-11

火箭升空了!回收成功。但是,商业航天板块就...

火箭升空了!回收成功。但是,商业航天板块就...

商业航天 火箭 长征十号
鬼谷子峰哥 2026-02-11

长颈鹿因为有着超长的脖子而得名,虽然它们的脖子很长,但却和人类一样,都...

长颈鹿因为有着超长的脖子而得名,虽然它们的脖子很长,但却和人类一样,都...

大自然名中有伟 2026-02-10

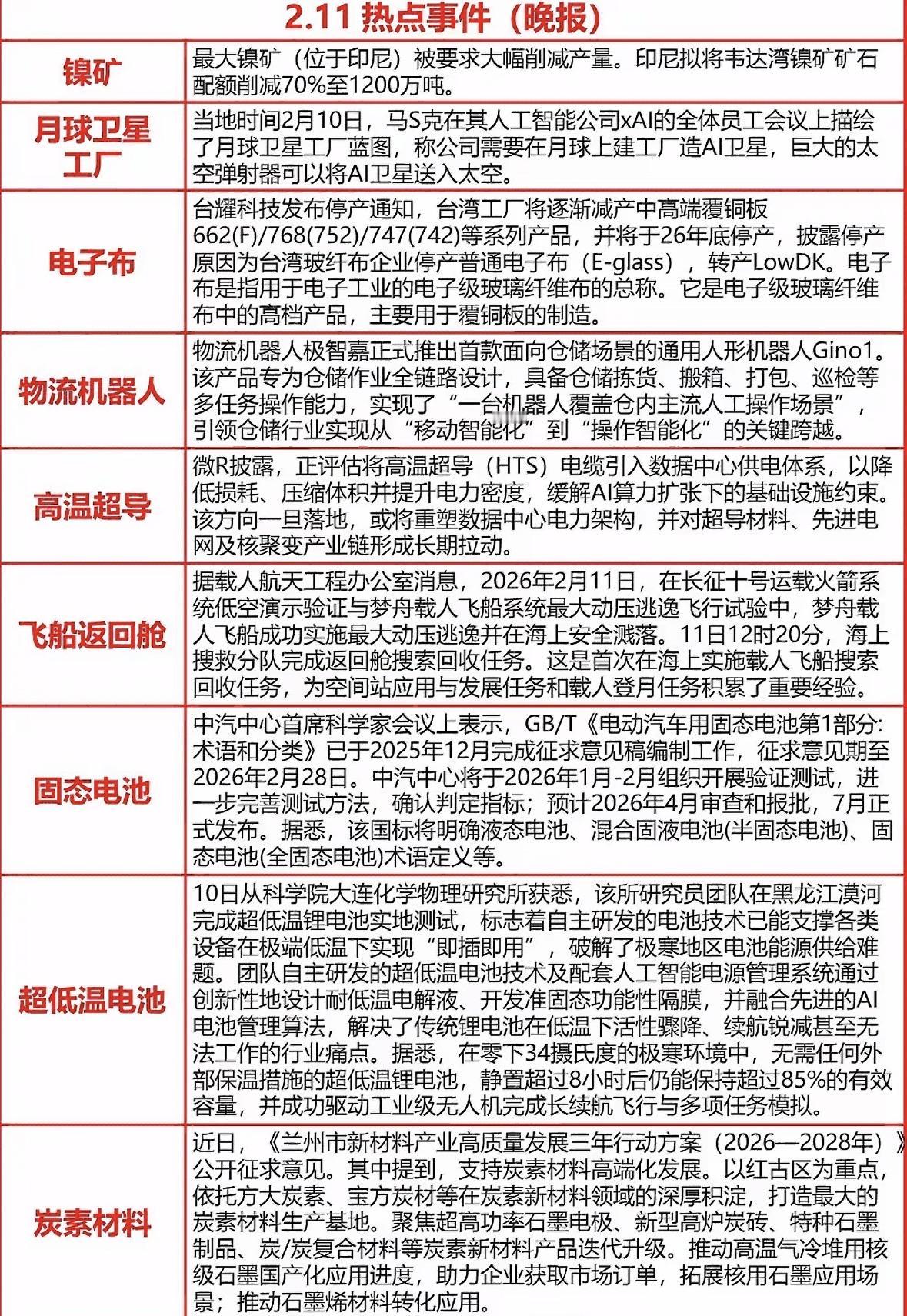
2月11日晚间新闻报道科技前沿速递:镍矿、月球卫星、电子布等热点事件解析印

2月11日晚间新闻报道科技前沿速递:镍矿、月球卫星、电子布等热点事件解析印

月球 卫星 科技前沿
半城烟沙论股市 2026-02-11
颖媛姐姐

颖媛姐姐

感谢大家的关注

作者最新文章

1
马上医院开业啦 家人们可以来找我变美咯 打骨折! ​​​
2
阳光 ​​​
3
日落餐厅 ​​​
4
hi 象岛 ​​​
5
江南女子 ​​​
6
羽毛球girl上线 ​​​
7
露营啦 ​​​
8
姐妹聚会啦 ​​​
9
居酒屋一日游 ​​​
10
新年快乐宝贝们

热门分类

推荐 热榜 军事 NBA 体育 社会 明星八卦 娱乐 财经 科技 汽车 历史 国际 游戏 动漫 公益 搞笑 商业 互联网 数码 国际足球 房产 家居 时尚 科学探索 职场 育儿 股票 教育 影视 情感 热点 中国军情 武器 中国南海 中国足球 亚洲杯 科比 综合体育 CBA 投资 大咖秀 外汇 创业 风口 SUV 豪车 概念车 优惠 新能源 美国 欧洲 朝日韩 俄罗斯 孕期 街拍 婚姻 正能量

© CopyRight 2010-2026 ICX资讯网(www.icxsoft.com)

粤ICP备2023027345号 邮箱:181046773#qq.com

声明:部分文章摘自互联网,如有侵权,麻烦告知删除。