ICX资讯网
刘韧商业的文章
Gemini 3Pro推荐电影,可以根据你好几天前的偏好,它居然知道我喜欢《教父
科技
2025-11-23 13:37
学习不是记住知识点,甚至不是会做题,学习是将新知内化,和已有的知识体系建立更多联
教育
2025-11-23 13:37
“当泡沫形成时,聪明人总会因一个具有合理价值的核心而过度兴奋,”奥尔特曼今年早些
科技
2025-11-23 13:38
外国出生人口比例 🇨🇦 加拿大:22% 🇩🇪 德国:18.2% 🇬🇧
国际
2025-11-23 13:38
分享图片
2025-11-23 13:37
亚马逊在创纪录裁员中裁减数千名工程师在纽约州、加利福尼亚州、新泽西州及亚马逊总部
财经
2025-11-23 13:37
华尔街日报:1995年的一项调查发现,72%的受访者对电脑和互联网等新技术感到适
科技
2025-11-18 13:44
纽约时报观点:硅谷的堕落:从革命者到逐利忘义作者:AARON ZAMOST我在Y
科技
2025-11-18 13:44
求职、融资、合伙、买卖、合作等商业行为,对方通常只会给一次机会,一次不行不合,对
职场
2025-11-18 13:46
1981 年王安文字处理机
科技
2025-11-18 13:46
1971 年,波士顿计算机工程师雷·汤姆林森向自己发送了世界上第一封电子邮件时,
科技
2025-11-18 13:46
分享图片
科技
2025-11-18 13:47
全球最大集装箱港口(截至 2024 年)1. 🇨🇳 中国上海 — 5151
财经
2025-11-16 13:37
养正说:编程比数学好学,是因为编程的所有知识是全部连在一起的,一以贯之,可以相互
教育
2025-11-16 13:37
我的失败信息,是对我当前行为的改进意见,并非他人对我的冷嘲热讽。
情感
2025-11-16 13:37
经济学人:求职者如今只需轻点按钮,就能生成完全契合职位要求的求职信,精准回应招聘
财经
2025-11-16 13:37
分享图片
财经
2025-11-13 13:37
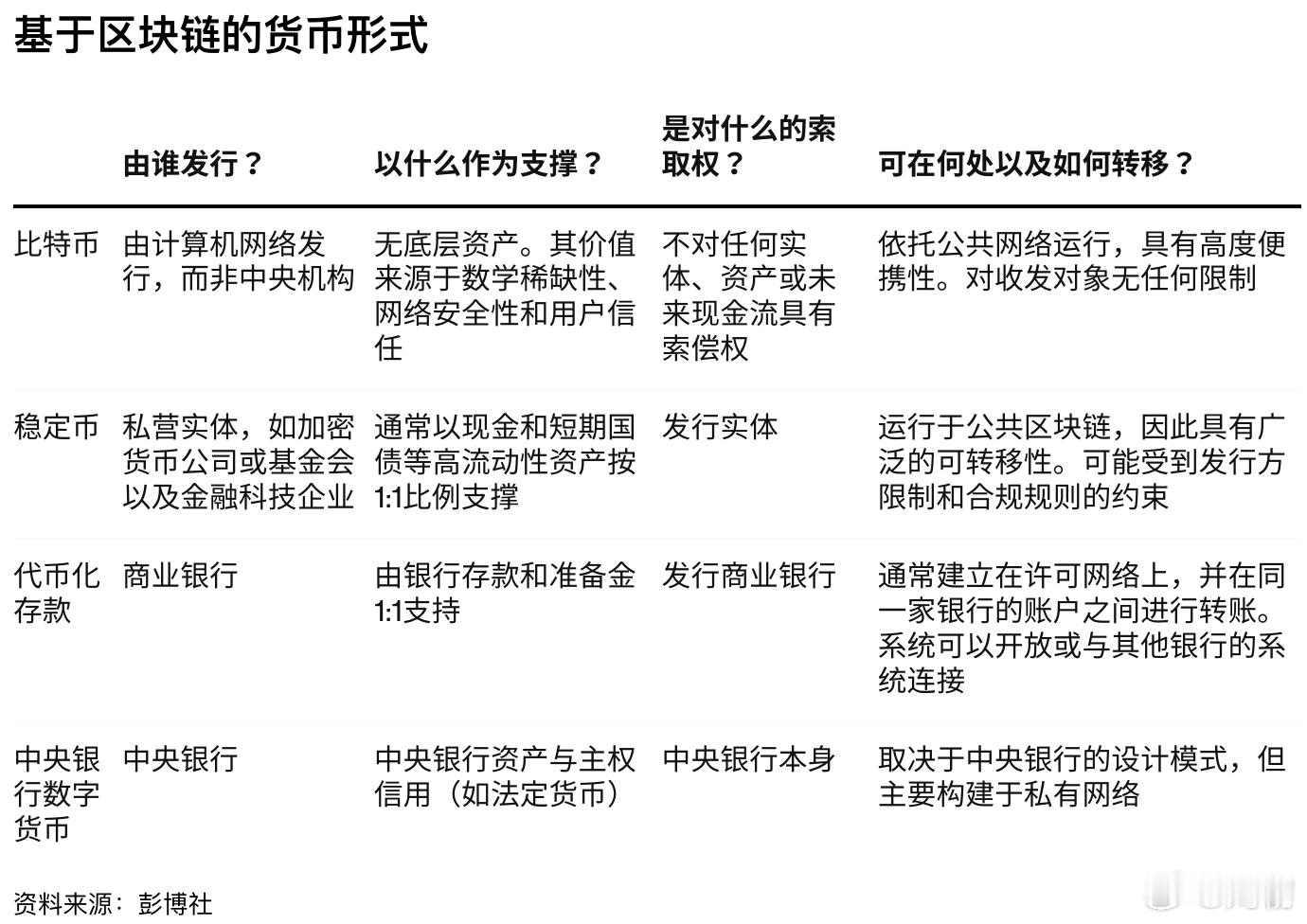
摩根大通已开始向机构客户推出名为 JPM Coin 的存款代币,这使得转账可以在
财经
2025-11-13 13:37
彭博社:中国指责美国策划了LuBian矿池价值130亿美元的比特币黑客攻击事件。
国际
2025-11-12 13:37
FT:英国正试图扣留钱志敏案中价值50亿英镑的比特币中的大部分。
国际
2025-11-12 13:37
第一页
下一页
刘韧商业
感谢大家的关注
热门分类
推荐
热榜
军事
NBA
体育
社会
明星八卦
娱乐
财经
科技
汽车
历史
国际
游戏
动漫
公益
搞笑
商业
互联网
数码
国际足球
房产
家居
时尚
科学探索
职场
育儿
股票
教育
影视
情感
热点
中国军情
武器
中国南海
中国足球
亚洲杯
科比
综合体育
CBA
投资
大咖秀
外汇
创业
风口
SUV
豪车
概念车
优惠
新能源
美国
欧洲
朝日韩
俄罗斯
孕期
街拍
婚姻
正能量