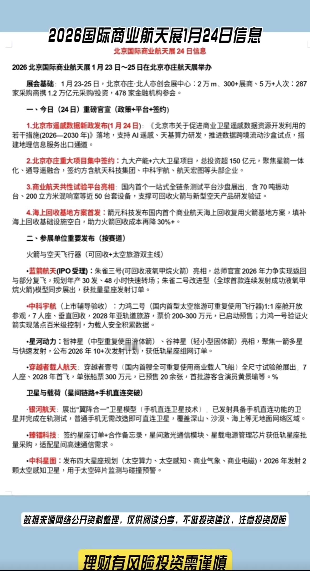
2026年商业航天展1月24日的最新动态分享。 2026北京商业航天展重磅开幕,卫星新政发布,海上回收方案首发,可回收火箭与太空旅游成焦点,签约投资超百亿。 中国商业航天迈入新纪元:可回收火箭技术突破、太空旅游预售开启、卫星直连手机覆盖无网络区,百亿级项目签约推动产业升级。


2026年商业航天展1月24日的最新动态分享。 2026北京商业航天展重磅开幕,卫星新政发布,海上回收方案首发,可回收火箭与太空旅游成焦点,签约投资超百亿。 中国商业航天迈入新纪元:可回收火箭技术突破、太空旅游预售开启、卫星直连手机覆盖无网络区,百亿级项目签约推动产业升级。


猜你喜欢
【1评论】【5点赞】
【5评论】【50点赞】
【6评论】【4点赞】
【150评论】【80点赞】
【91评论】【31点赞】
作者最新文章
热门分类
财经TOP
财经最新文章