体彩大乐透游戏规则迎来全面调整,力度空前,详细解析如下: 一、奖项层级优化:

吕蒙的彩票 2026-01-16 20:56:59

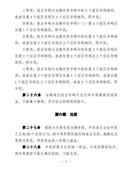
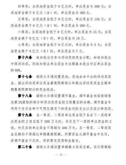
体彩大乐透游戏规则迎来全面调整,力度空前,详细解析如下: 一、奖项层级优化: 由原来的九个奖项整合为七个奖项,具体合并情况如下: 原三等奖(5+0)与四等奖(4+2)合并,统一为新的三等奖; 原六等奖(3+2)与七等奖(4+0)合并,统一为新的五等奖。 二、奖金分配规则调整: 一等奖与二等奖:单期奖金总额(含追. 加投注)封顶限额调整为最高1亿元。 二等奖:当奖池高于8亿元时,总奖金为当期奖金总额扣除固定奖后的40%。 三至七等奖:奖金设置与奖池水位挂钩,具体如下: 三等奖:奖池低于8亿元时,单注奖金5000元;高于8亿元时,单注奖金6666元(原为固定3000或10000元)。 四等奖:奖池低于8亿元时,单注奖金300元;高于8亿元时,单注奖金380元(原为固定300元)。 五等奖:奖池低于8亿元时,单注奖金150元;高于8亿元时,单注奖金200元(原为固定100或200元)。 六等奖:奖池低于8亿元时,单注奖金15元;高于8亿元时,单注奖金18元(原为固定15元)。 七等奖:奖池低于8亿元时,单注奖金5元;高于8亿元时,单注奖金7元(原为固定5元)。 此次调整不仅涉及奖项合并,更重构了奖金分配机制,调整幅度较双色球更为显著。一方面,高额大奖的限额可能使部分头奖奖金有所收窄;另一方面,中小奖项的奖金普遍提升,惠及面更广。规则变化既体现了奖池动态联动的新思路,也平衡了大奖与小奖之间的利益格局。 各位彩民朋友,对于此次大乐透规则的全新调整,你们有何见解?欢迎畅谈!

0 阅读:637

评论列表

kuaikuai

kuaikuai

4
2026-01-16 23:42

把时间调为9:00准时开奖

用户11xxx91

用户11xxx91

3
2026-01-16 21:48

就你会算计呀!

幸运星

幸运星

2
2026-01-16 23:32

是否取消黑幕操控才是还广大彩民一个公平!

用户10xxx96

用户10xxx96

2
2026-01-16 23:02

会出现更多的几千万大奖,何必,何必

圆满

圆满

2
2026-01-17 00:06

怎么不敢调为售完吋间准开奖呢[哭笑不得]不敢吧