ICX资讯网
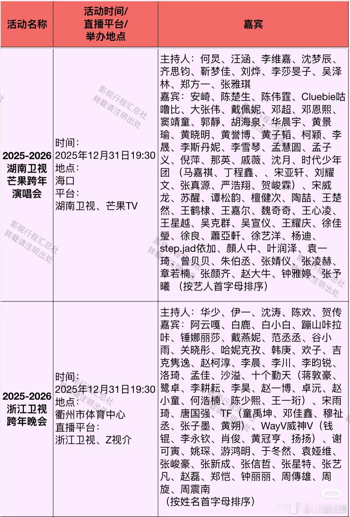
跨年晚会节目单现在跨年演唱会都是录播了?
观察猿
2025-12-31 17:22:15
跨年晚会节目单现在跨年演唱会都是录播了?
0
阅读:0
观察猿
感谢大家的关注
作者最新文章
1
台军承认五大演习区域进入12海里无人机已经拍到中国台湾台北101大楼,所以无人机
2
退货羽绒服兜里有机票买家否认白嫖苏女士否认白嫖,表示只穿过一次,是在下飞机到回酒
3
炎亚纶回应交往过150个对象炎亚纶说自己交往过150个对象,我觉得远远不止,看了
4
众星祝福林俊杰林俊杰女朋友七七,这颜值在天王嫂中也能打的吧。
5
泡泡玛特开始五折甩卖了到现在还没有买过labubu的举手。(不会只有我吧)
6
优酷2025夯爆了只能说藏海传太火了,年度剧王实至名归!优酷今年眼光确实不错,很
7
钱要花在能接住疲惫的地方能接住疲惫的消费,才是对努力生活的奖赏,如果这件东西不能
8
iPhone最经典的四款机型苹果最经典的五款手机和全部机型汇总,从iPhone4
9
微信回应占储存空间8个误解看了下,我的占用了16.3GB的储存空间。你们微信占用
10
小孩饭 大人饭西贝的小孩饭和大人饭。
热门分类
推荐
热榜
军事
NBA
体育
社会
明星八卦
娱乐
财经
科技
汽车
历史
国际
游戏
动漫
公益
搞笑
商业
互联网
数码
国际足球
房产
家居
时尚
科学探索
职场
育儿
股票
教育
影视
情感
热点
中国军情
武器
中国南海
中国足球
亚洲杯
科比
综合体育
CBA
投资
大咖秀
外汇
创业
风口
SUV
豪车
概念车
优惠
新能源
美国
欧洲
朝日韩
俄罗斯
孕期
街拍
婚姻
正能量
科技
TOP
1
这台是什么手机?
2
曾经的手机系统,如今只剩三家,大家都用过那些系统?
3
卢伟冰发布会上口误,把小米17Ultra徕卡版“7999元”说成“799元”,
4
iPhone18Pro配置提前看:2nm芯片+屏下FaceID
5
2699起,才2699,其中我以为最起码要2999。256版本是满一刀享受限时优
6
三款电竞手机如何挑选?一张图告诉你明明白。相信大家心中已有答案——荣耀无疑大获
7
冰冰美的冒泡!爱了!华为Mate80太出镜了!
8
iPhone12,4GB运存iPhone13,4GB运存iPhone14,6
9
2025年终中端机封神!等等党赢麻了✅5款真香机性价比拉满,闭眼冲不亏!✅荣
10
鸿蒙6.0老掉牙的Mate60pro时隔3年,你认为这个相机还能撑个几年,我个人
科技
最新文章
1
等等党又赢麻了,荣耀500迎来白菜价,大家可以捡漏了这一代的荣耀数字系列,用
2
美国科技巨头马斯克今天发文说:“星链无法在南非获得互联网服务提供商许可证,唯一的
3
鸿蒙6.0老掉牙的Mate60pro时隔3年,你认为这个相机还能撑个几年,我个人
4
Manus被中国商务部调查对中国科技初创企业影响有多大?科学无国界,但是中国
5
🔥别再误会荣耀Power2了!它压根不是来跟WINRT卷性价比的!俩机型赛
6
🔥荣耀杀疯了!全网电池容量TOP7,荣耀直接占三席!WIN系列两款机型100
7
🔥荣耀这波“内斗”太狠了!Magic8和WIN同台竞技,选机困难症直接犯了!
8
商务部等评估调查Meta收购Manus商务部回应Meta收购Manus最终还是
9
雷军昨晚回应被问“为啥一个杯子要开15次会”,他挺认真地说:别看是个小杯子,真想
10
鸿蒙6.0最新预告,大家期待一波