如何迅速分析一个行业?需要考虑哪些因素

商业观察员超超 2025-12-24 00:23:49
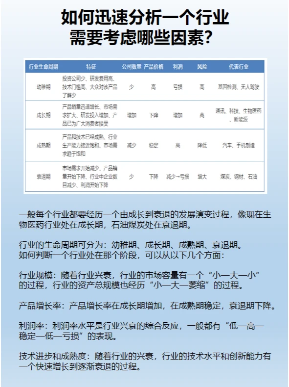
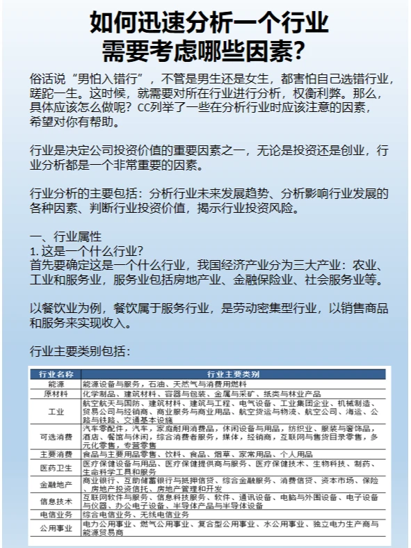
俗话说“男怕入错行”,不管是男生还是女生,都害怕自己选错行业,蹉跎一生。这时候,就需要对所在行业进行分析,权衡利弊。那么,具体应该怎么做呢?CC列举了一些在分析行业时应该注意的因素,希望对你有帮助。 行业是决定公司投资价值的重要因素之一,无论是投资还是创业,行业分析都是一个非常重要的因素。 行业分析的主要包括:分析行业未来发展趋势、分析影响行业发展的各种因素、判断行业投资价值,揭示行业投资风险。 一、行业属性 1. 这是一个什么行业? 首先要确定这是一个什么行业,我国经济产业分为三大产业:农业、工业和服务业,服务业包括房地产业、金融保险业、社会服务业等。 以餐饮业为例,餐饮属于服务行业,是劳动密集型行业,以销售商品和服务来实现收入。 行业主要类别包括: 2. 行业盈利模式怎样? 行业靠什么生存,靠什么实现业务收入。 工业主要靠加工、销售产品来实现收入,互联网主要靠提供服务来获取收入。 银行业主要靠利息收入、贷款和垫款收入,银行业务包括:存款业务、贷款业务、资产业务、证券投资业务、租赁和信托业务、中间业务和表外业务等。 3. 行业的用户分析 这个行业的客户主要来自哪里?是企业用户还是个人?有什么特征?类似于用户画像。 企业用户:地区、成立时间、企业规模、人员规模、收入规模、企业性质等。 个人用户:地区、性别、年龄、收入、爱好等。 4. 行业所处宏观经济环境 行业所处宏观环境分析,常用pest分析模型。 即P是政治(Politics),E是经济(Economy),S是社会(Society),T是技术(Technology)。 二、行业的一般特征分析 1. 行业的市场结构分析 根据该行业中的企业数量的多少、进入限制程度和产品差别,行业基本上可分为四种市场结构:完全竞争、垄断竞争、寡头垄断、完全垄断。 3. 经济周期对行业的影响 处在生命周期不同阶段的行业,其投资价值不一样。

0 阅读:0
商业观察员超超

商业观察员超超

感谢大家的关注